EasyManua.ls Logo

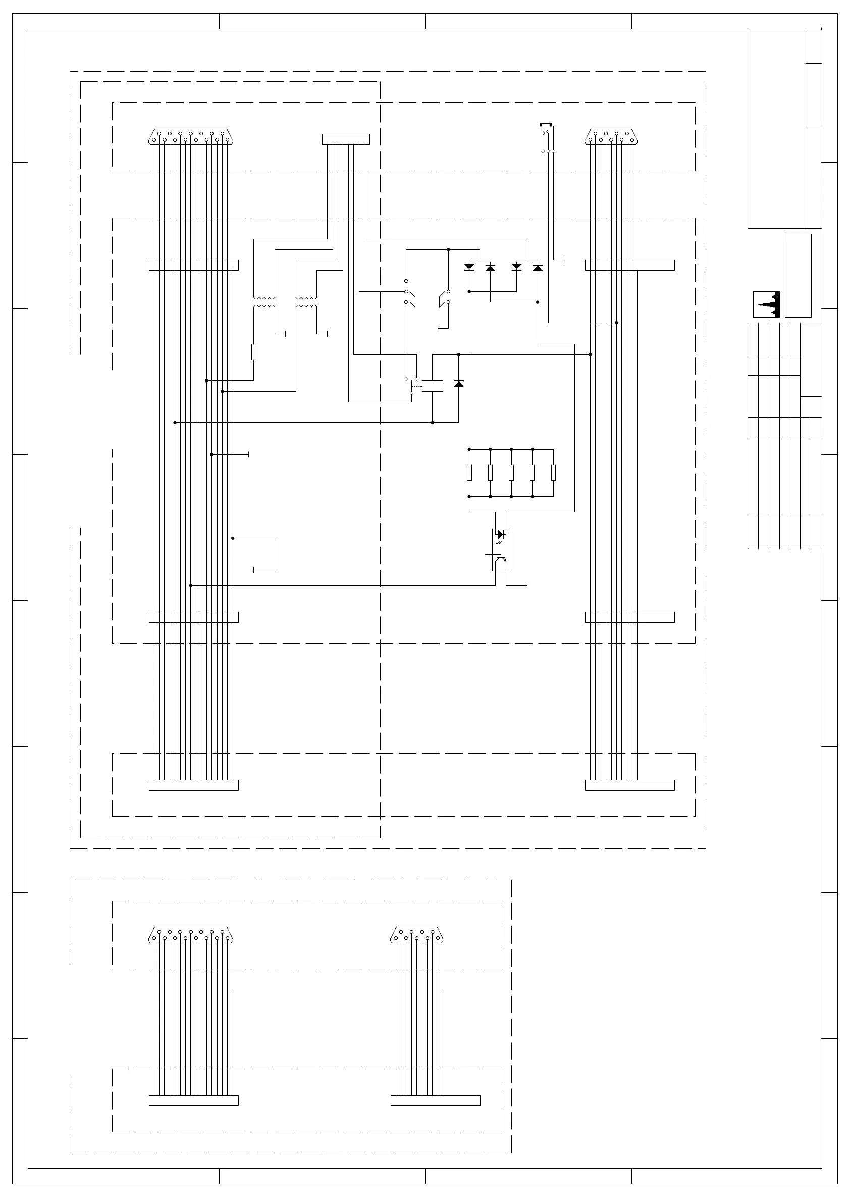
Spectra Engineering MX800 - Circuit Diagram: MX800 FULL DUPLEX CTCSS; DCS OPTION; Full Duplex CTCSS;DCS Option Diagram

Spectra Engineering MX800
201 pages
Print Icon
To Next Page IconTo Next Page
To Next Page IconTo Next Page
To Previous Page IconTo Previous Page
To Previous Page IconTo Previous Page
Loading...
1 2 3 4 5 6 7 8
A
B
C
D
8
7654321
D
C
B
A
9 TRADE ROAD
MALAGA 6062
WESTERN AUSTRALIA
PHONE +618-92482755
ETH
R1
22K
ETH
1
2
3
4
5
6
7
8
9
10
SK4
16PIN
1
2
3
4
5
6
7
8
9
10
SK3
16PIN
1
2
3
4
5
6
7
8
9
10
11
12
13
14
15
16
SK2
16PIN
1
2
3
4
5
6
7
8
9
10
11
12
13
14
15
16
SK1
16PIN
P1
ETH
ETH
ETH
R6
470R
T1
T2
IC1
MOC8050
D1
BAV99
D2
BAV99
1
2
3
4
5
6
7
8
CN5
RJ45 8WAY
1
6
2
7
3
8
4
9
5
CN4
DB9/F
1
2
3
4
5
6
7
8
9
10
SKE.
10 PIN IDC
1
9
2
10
3
11
4
12
5
13
6
14
7
15
8
CN3
DB15/F
1
2
3
4
5
6
7
8
9
10
11
12
13
14
15
16
SKH.
16 PIN IDC
1
2
3
4
5
6
7
8
9
10
11
12
13
14
15
16
SKH
16 PIN IDC
1
9
2
10
3
11
4
12
5
13
6
14
7
15
8
CN1
DB15/F
1
2
3
4
5
6
7
8
9
10
SKE
10 PIN IDC
1
6
2
7
3
8
4
9
5
CN2
DB9/F
+12
RL1
3
2
1
JMP1
JMP2
+12
R3
22K
R2
22K
R4
22K
R5
22K
D3
BAV99
TX AUDIO LEG B
RX AUDIO LEG B
TX AUDIO LEG A
RX AUDIO LEG A
ADDED CONNECTIONS FOR OPTION T04
FOR OPTION T05
INTERFACE PCB
ADDED CONNECTIONS
+12V O/P
EARTH
TX REFL PWR
RSSI O/P
MUTE RX VF
MON PTT
FINAL TX VF O/P
TX FWD POWER
TEST TX VF I/P
+12V O/P
+5V O/P
HEADERS LOCATED
ON CONTROLLER PCB
RIBBON CABLE
RIBBON CABLE
REAR CONNECTOR
LOCATED ON CHASSIS
REPEATER ENABLE
RX AUDIO 600 OHMS
RX TALK
RX MUTE
ALARM O/P #1
DC FM / WB INPUT
ALARM O/P #3/ MLEAD
PTT
RX DISCRIMINATOR
TX TALK
RX AUDIO 5 OHM
EARTH
TX VF LOOP BACK CTRL
TX AUDIO 600 OHM
ALARM O/P #2ALARM O/P #2
TX AUDIO 600 OHM
TX VF LOOP BACK CTRL
EARTH
RX AUDIO 5 OHM
TX TALK
RX DISCRIMINATOR
PTT
ALARM O/P #3/ MLEAD
DC FM / WB INPUT
ALARM O/P #1
RX MUTE
RX TALK
RX AUDIO 600 OHMS
REPEATER ENABLE
LOCATED ON CHASSIS
REAR CONNECTOR
RIBBON CABLE
RIBBON CABLE
ON CONTROLLER PCB
HEADERS LOCATED
+5V O/P
CCT DIAGRAM
MX800 ISOLATED
1 OF 1
8-8-99
22-4-99
ECS018-1E
INTERFACE OPTION
DATE REVISION TITLE
DRAWING No SHEET REV
REF
PCB
BY DATE
DESIGNED
DRAWN
CHECKED
APPROVED
APP
GJ
GJ
SPECTRA
ENGINEERING
(C) Copyright
+12V O/P
TEST TX VF I/P
TX FWD POWER
FINAL TX VF O/P
MON PTT
MUTE RX VF
RSSI O/P
TX REFL PWR
EARTH
+12V O/P
STANDARD CONNECTIONS
10
3 8
92
4 7
1
E LEAD LEG B
M LEAD NC
E LEAD LEG A
M LEAD COMMON

Table of Contents

Related product manuals