EasyManua.ls Logo

ST ST7 - Timer Clock

ST ST7
317 pages
Print Icon
To Next Page IconTo Next Page
To Next Page IconTo Next Page
To Previous Page IconTo Previous Page
To Previous Page IconTo Previous Page
Loading...
104/317
5 - Peripherals
5.5.1 Timer clock
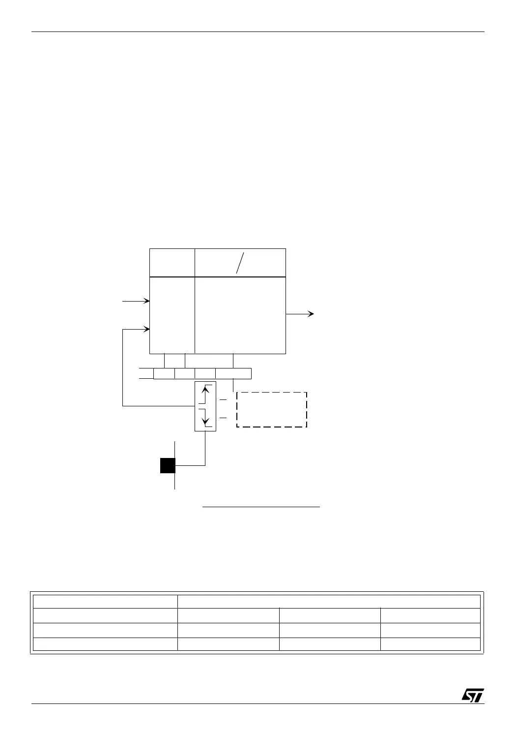
Two clock sources are available for the timer: either the core clock, or an external clock sup-
plied on a pin that takes up one port pin.
When the internal clock is used, the timer is actually fed with the core clock after passing
through a frequency divider that can divide the core clock frequency by 2, 4 or 8. The core fre-
quency is itself derived from the crystal oscillator by dividing it by 2 (normal mode) or a higher
value that depends on the variant of ST7 considered (slow mode), as selected in the miscel-
laneous register (see the beginning of this chapter).
The external clock, when selected, changes one parallel input-output pin into a clock input.
The frequency applied to the pin is directly fed to the timer with no predivision. The external
clock is only available on Timer A on the ST72251 and ST72311.
05-timck
To give an idea of the time resolution of the timer, the following table give the resolutions avail-
able with a 16 MHz crystal for all divider selections:
Timer clock predivisor
Core predivisor 1/2 1/4 1/8
1/2 0.25 0.5 1
1/32 4 8 16
Prescaler
Timer clk
CPU clk
00
01
10
11
1/4
1/2
1/8
External
CC1CC0 EXEDG
1
0
rising or falling
edge selection
External timer
clock pin *
External
timer clock
CPU clock
or
Internal
timer clock
* External clock pins are available
only on timerA :
Pc5fortheST72251
Pf7 for the ST72311
Maximum frequency of
the external clock = 1/4 CPU clock
Timer Clock selection
Timer A contr ol
register 2 (TACR2)

Table of Contents

Related product manuals