EasyManua.ls Logo

ST ST7 - The Problem of the Converters Accuracy

ST ST7
317 pages
Print Icon
To Next Page IconTo Next Page
To Next Page IconTo Next Page
To Previous Page IconTo Previous Page
To Previous Page IconTo Previous Page
Loading...
119/317
5-Peripherals
The COCO bit is reset when the ADCCSR register is written.
05-adc0
5.6.3 The problem of the converter's accuracy
Linearity and accuracy are different ways of expressing the same reality: the successive
voltage steps that correspond to each of the binary values are not absolutely equally spaced
(otherwise the converter would be perfect), leading to a conversion error. Depending on the
type of work the converter is employed for, one way or the other is better for expressing the
suitability of the converter.
If the converter is to be used as a measuring input, like measuring a temperature, a voltage,
the level in a tank, to send it for information purposes, accuracy is the best expression. It indi-
cates how much confidence one can have in the data.
If the converter is to be used as the feedback input for a servo loop of the second order, for ex-
ample a positioning device using a DC motor and a feedback potentiometer, then linearity is
the key factor. Not only must a servo loop be accurate (since this accuracy translates into an
error expressed in mm in the positioning system) but also it must be stable. So, the parame-
ters of the whole system must meet certain conditions summarized in the so-called Nyquist
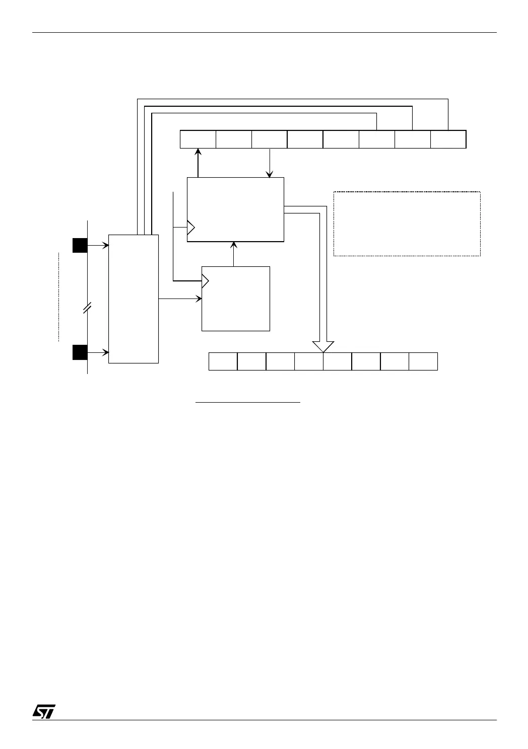
AIN0
AINn
Analog
mux
Sample
and
hold
ADC
COCO
-
ADON 0
-
CH2
CH1
CH0
f
CPU
AD0
AD7
ADC Data register (ADCDR)
ADC Control / Status register (ADCCSR)
COCO : Conversion Complete
ADON: A/D converter On
CH2-CH0: Channel selection
ADC block diagram
AD6AD5AD4AD3AD2AD1

Table of Contents

Related product manuals