EasyManua.ls Logo

ST ST7 - Page 116

ST ST7
317 pages
Print Icon
To Next Page IconTo Next Page
To Next Page IconTo Next Page
To Previous Page IconTo Previous Page
To Previous Page IconTo Previous Page
Loading...
116/317
5 - Peripherals
05-PWM
The settings for this mode are performed as follows:
Set the TAOC1HR-TAOC1LR pair to the number of ticks corresponding to the duration of
the output pulse (this number depends on the clock frequency), minus 4.
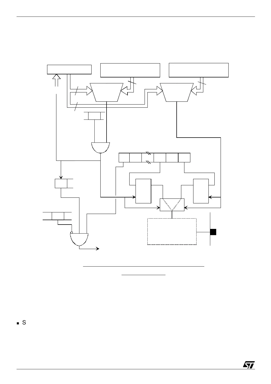
PWM mode and corresponding interrupt mechanism:
diagram for timer A
Interrupt to
the core
Free running counter
16 bit output compare register
TAOC1HR, TAOC1LR
16
16
Compare
loaded with the duration
of the pulse
Timer A control
register 1 (TACR1)
OLVL1OLVL2
Clk
latch
Clk
latch
Configuration of
the output compare pin
(see the output compare
mode diagram)
ICIE
ICF1
I
Condition code
register (CCR)
Timer A status
register (TASR)
Output
compare 1
pin
FFFCh
PWM
Timer A control
register 2
(TACR2)
16 bit output compare register
TAOC2HR, TAOC2LR
loaded with the duration
of the period
Compare
16
16

Table of Contents

Related product manuals