EasyManua.ls Logo

Thytronic Pro-N NVA100X-D - Page 113

Thytronic Pro-N NVA100X-D
376 pages
Print Icon
To Next Page IconTo Next Page
To Next Page IconTo Next Page
To Previous Page IconTo Previous Page
To Previous Page IconTo Previous Page
Loading...
FUNCTION CHARACTERISTICS
113
NVA100X-D - Manual - 02 - 2016
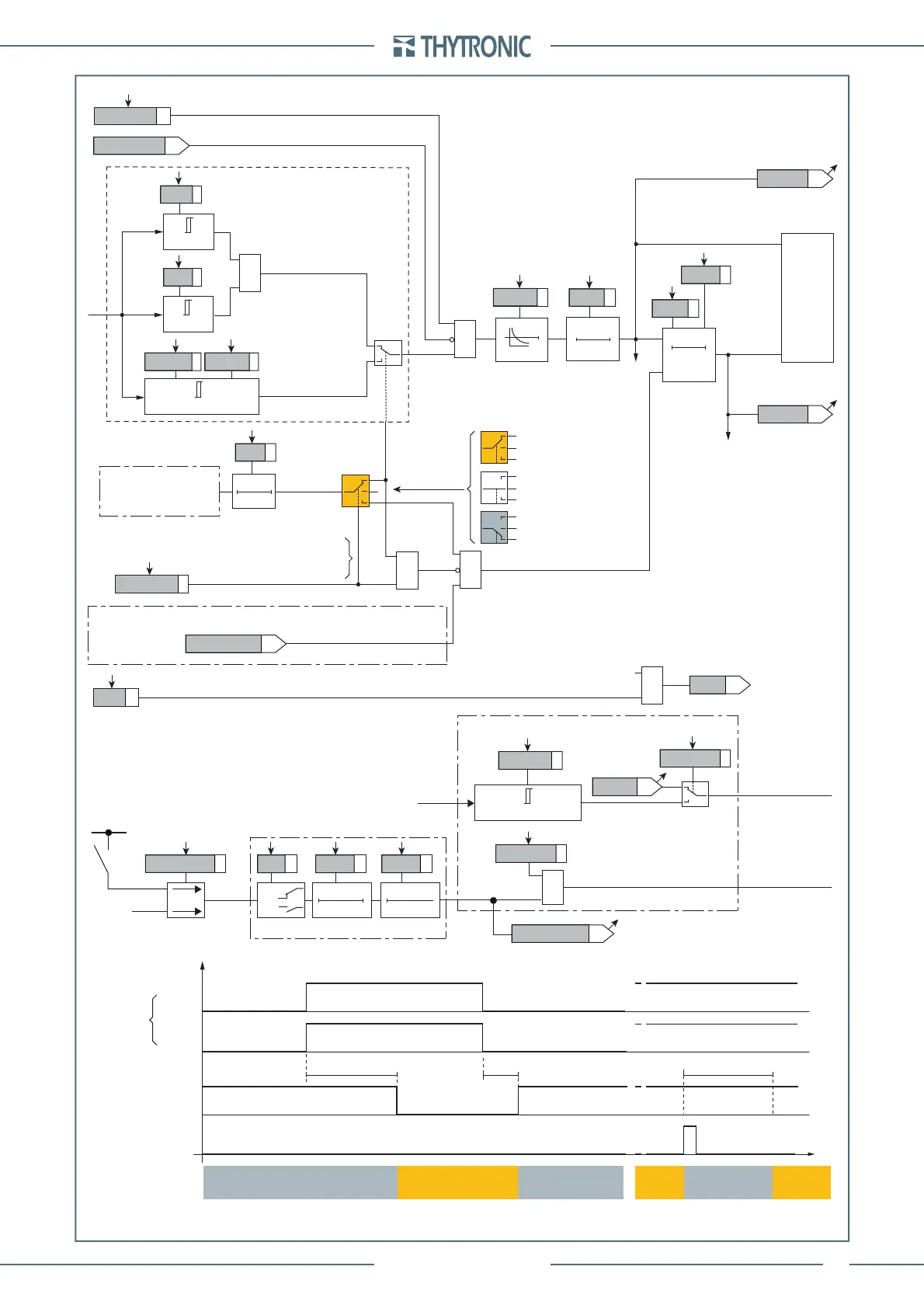
Negative sequence overcurrent (46M) - Logic diagram of the first threshold (I2>)
Fun-F46_S1.ai
I
2
t
2>RES
T0
RESET
t
2
>
0T
1
t
2>def
t
2>inv
t
2>RES
Start I2>
Trip I2>
ONInhibit (from I2>> element)
ONEnable I2> overcurrent element
(Pickup within CLP)
(Pickup outside CLP)
I2> inhibition
&
I2CLP>Mode
I
2
CLP
>def
I
2
CLP
>inv
I
2
I
2CLP
>
def (inv)
BF Enable (ONEnable)
I2>BF
towards BF logic
I2> BF
&
Trip I2>
TRIPPING MATRIX
(LED+RELAYS)
I
2
> Curve
0T
I2> Enable
I2> Negative sequence overcurrent element (46) block diagram
Output t
2CLP>
I2>TR-K
I2>TR-L
I2>ST-L
I2>ST-K
I
2
>
inv
I
2
I
2
>
def
I
2
I
2
>
inv
I
2
>
def
T0
t
2CLP
>
t
2CLP
>
Block1, Block2
A
B
C
Starting control set
A = ON - Change setting
B = OFF
C = ON - Element blocking
1
1
A
B
C
A = ON - Change setting
A
B
C
C = ON - Element blocking
A
B
C
B = OFF
Starting control set
Starting
detection
&
CLP source
MR Enable
CB-State
I
RUN
=0.1
I
B
Max[I
L1...
I
L3
]
I
RUN
I
L1...
I
L3
Output t
CLP
t
CLP
Max[I
L1...
I
L3
]
I
RUN
Max[I
L1...
I
L3
]
I
RUN
Max[I
L1...
I
L3
]
<
I
RUN
Starting detection
Reset CLP timer
CB State
Restarting
CB OPEN CB CLOSED CB CLOSEDCB OPEN
t
I
RUN
t
CLP
0.1 s
HIGH THRESHOLD/
BLOCK
LOW THRESHOLD/
UNBLOCK UNBLOCK UNBLOCK
HIGH THRESHOLD/
BLOCK
HIGH THRESHOLD/
BLOCK
+UAUX
-UAUX
Motor restart
Binary input INx
T0
Logic
INx
t
ON
INx
t
ON
INx
t
OFF
0
n.o.
n.c.
INx
t
OFF
Motor restart
LOW TH. LOW TH.

Table of Contents

Related product manuals