EasyManua.ls Logo

Thytronic Pro-N NVA100X-D - Page 123

Thytronic Pro-N NVA100X-D
376 pages
Print Icon
To Next Page IconTo Next Page
To Next Page IconTo Next Page
To Previous Page IconTo Previous Page
To Previous Page IconTo Previous Page
Loading...
FUNCTION CHARACTERISTICS
123
NVA100X-D - Manual - 02 - 2016
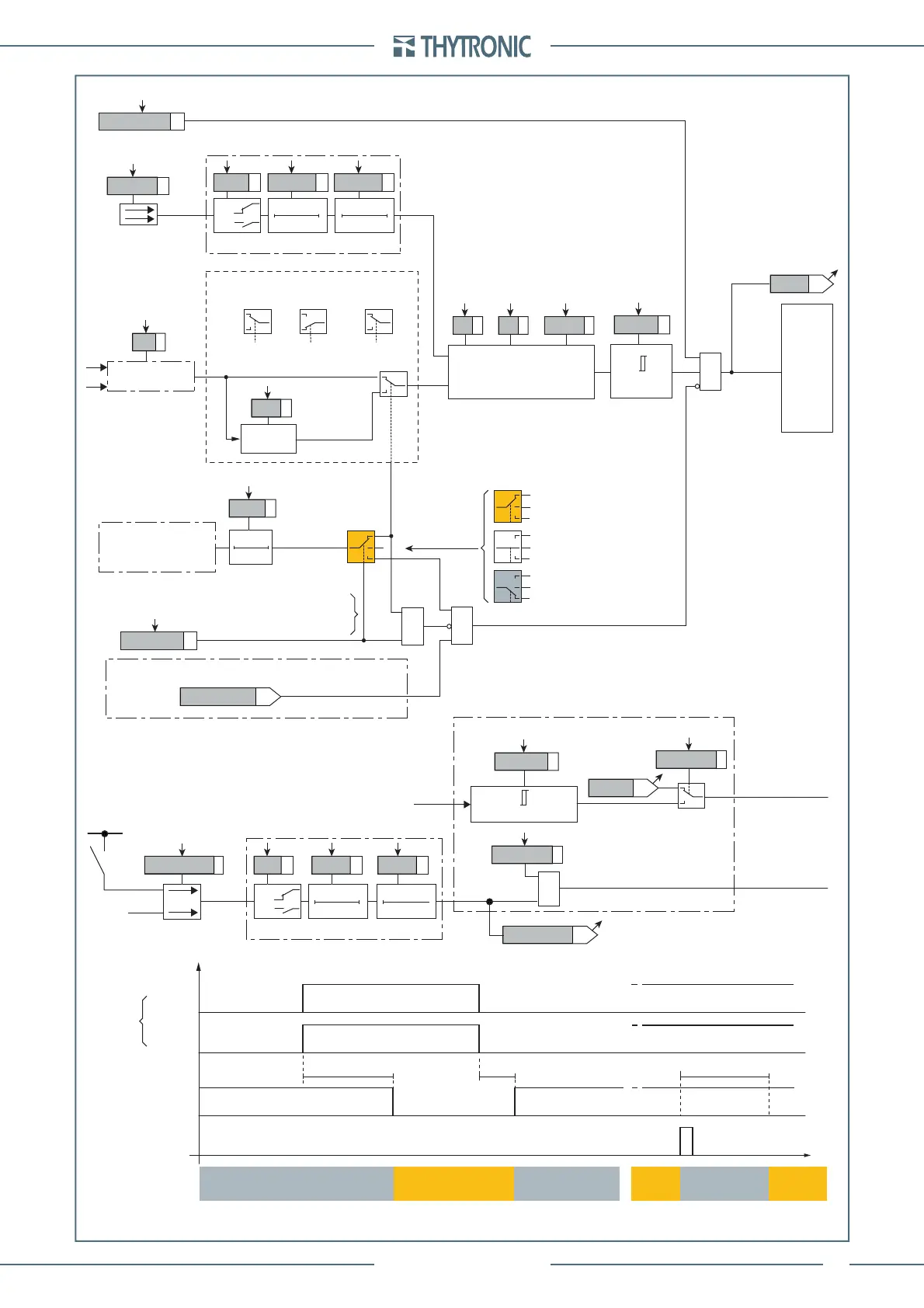
Thermal image (49) - Logic diagram of the second alarm threshold
Starting control set
Starting
control
&
CLP source
MR Enable
CB-State
I
RUN
=0.1
I
B
Max[I
L1...
I
L3
]
I
RUN
I
L1...
I
L3
Output t
CLP
t
CLP
Max[I
L1...
I
L3
]
I
RUN
Max[I
L1...
I
L3
]
I
RUN
Max[I
L1...
I
L3
]
<
I
RUN
Starting detection
Reset CLP timer
CB State
CB OPEN CB CLOSED CB CLOSEDCB OPEN
t
I
RUN
t
CLP
0.1 s
HIGH THRESHOLD/
BLOCK
LOW THRESHOLD/
UNBLOCK UNBLOCK UNBLOCK
HIGH THRESHOLD/
BLOCK
HIGH THRESHOLD/
BLOCK
+UAUX
-UAUX
Binary input INx
T0
Logic
INx
t
ON
INx
t
ON
INx
t
OFF
0
n.o.
n.c.
INx
t
OFF
Motor restart
Motor restart
Motor restart
LOW TH. LOW TH.
Fun_49_AL2.ai
&
Dθ
DthAL2
DthAL2
DthAL2
ONEnable element
TRIPPING MATRIX
(LED+RELAYS)
DthAL2 Enable
DthAL2-L
DthAL2-K
Block1, Block2
T0
t
DthCLP
DthCLPMode
t
DthCLP
A
B
C
Output t
DthCLP
Starting control set
A = ON - Change setting
B = OFF
C = ON - Element blocking
1
1
DThAL2 thermal image (49) block diagram
A
B
C
A = ON - Change setting
A
B
C
C = ON - Element blocking
A
B
C
B = OFF
Init DTheta
Binary input INx
T0
Logic
INx
t
ON
INx
t
ON
INx
t
OFF
T0
n.o.
n.c.
INx
t
OFF
I
th
K
ST
(
I
th
within CLP)
(
I
th
outside CLP)
I
th
/K
ST
A =“1”
A =“0”
Change
setting
Change
setting
Element
blocking
B or C
dDθ/dt + Dθ/T+ = (Ith/I
B
)
2
/T+
dDθ/dt + Dθ/T- = 0
T
+
T
-
DthIN
I
th
= √
I
1
2
+K
2
I
2
2
K
2
I
1
I
2

Table of Contents

Related product manuals