EasyManua.ls Logo

VDO MR6000 - Page 215

VDO MR6000
348 pages
Print Icon
To Next Page IconTo Next Page
To Next Page IconTo Next Page
To Previous Page IconTo Previous Page
To Previous Page IconTo Previous Page
Loading...
215
Italiano
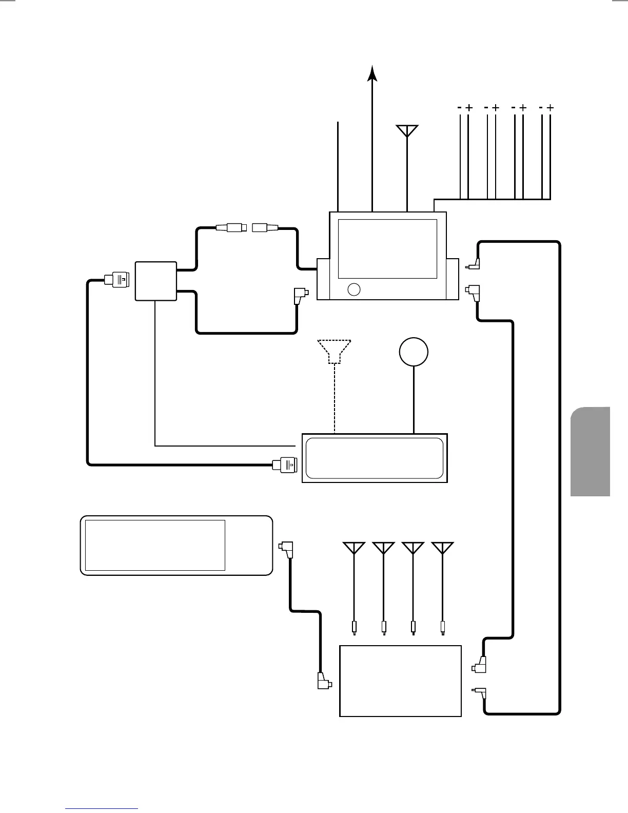
ANTENNA TV
Sistemi di esempio 2
PC 5000
(NAVIGAZIONE)
MW 6000
(CAMBIA CD A 6 POSTI)
COMPOSTO
(CINCH)
CAVO BUS
ANTENNA GPS
CAVO RGB
CAVO DIN MINI
(8 POL)
SILENZIAMENTO
TELEFONO
ANTENNA
TUNER UKW/
APPARECCHIO
PRINCIPALE
ALTOPARLANTE (V/L)
ALTOPARLANTE (V/R)
ALTOPARLANTE (H/L)
ALTOPARLANTE (H/R)
MR 6000
(APPARECCHIO
PRINCIPALE)
TV 6000
(TUNER TV)
CAVO BUS
SCATOLA
ADATTATORE
LINEA MUTO –> PIN A3
CAVO RGB
ANTENNA AUTOMATICA

Table of Contents

Related product manuals