EasyManua.ls Logo

VDO MR6000 - Page 89

VDO MR6000
348 pages
Print Icon
To Next Page IconTo Next Page
To Next Page IconTo Next Page
To Previous Page IconTo Previous Page
To Previous Page IconTo Previous Page
Loading...
89
Français
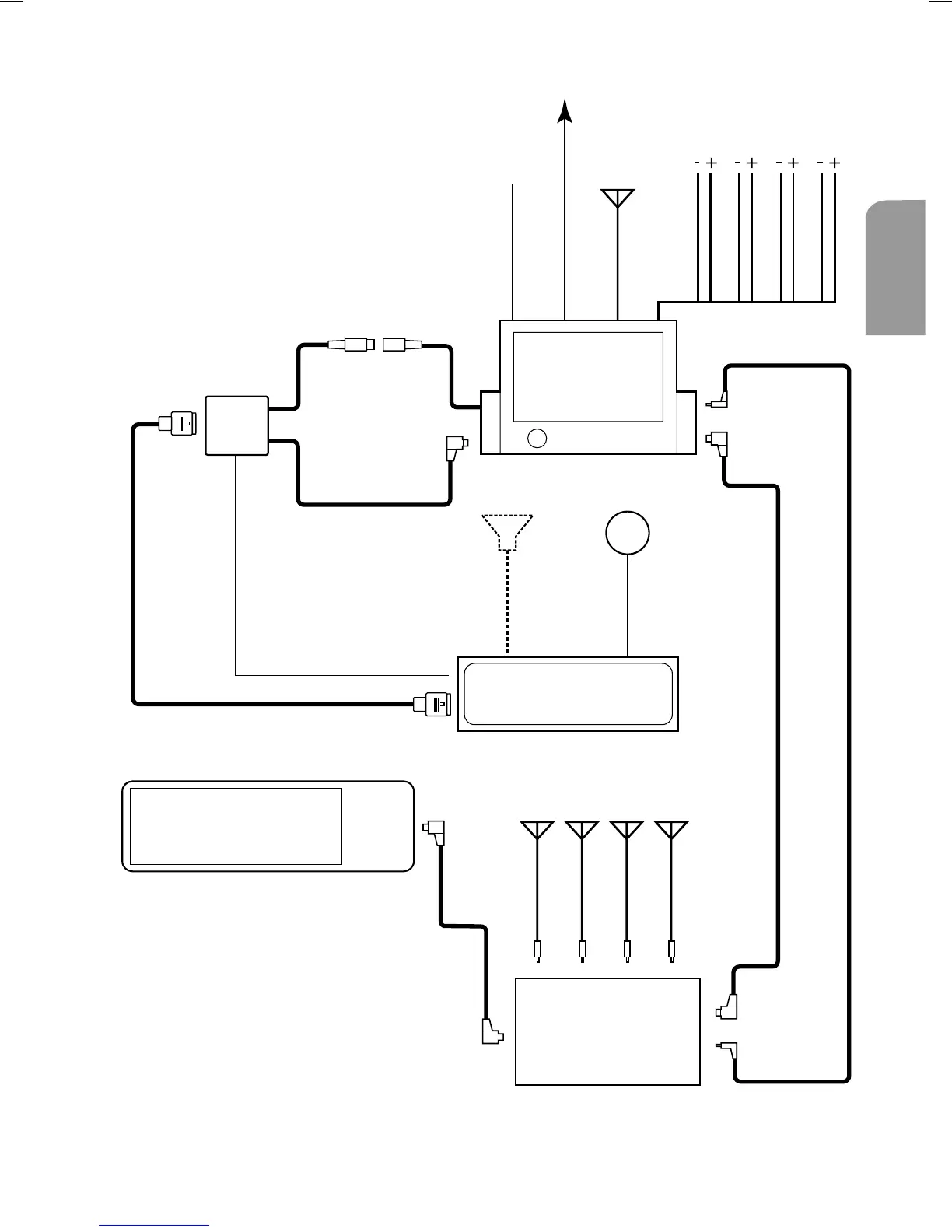
ANTENNE TV
Exemple de système 2
PC 5000
(NAVIGATION)
MW 6000
(CHANGEUR DE 6 CD)
KOMPOSITEC
(RCA)
CÂBLE DE BUS
ANTENNE AUTOMATIQUE
ANTENNE GPS
CÂBLE RVB
CÂBLE MINI
DIN (8 PÔLES)
SOURDINE TÉL.
ANTENNE
TUNER FM/UNITÉ
PRINCIPALE
HAUT-PARLEUR (Avt/G)
HAUT-PARLEUR (Avt/D)
HAUT-PARLEUR (Ar/G)
HAUT-PARLEUR (Ar/D)
MR 6000
(UNITÉ PRINCIPALE)
TV 6000
(SYNTONISEUR TV)
CÂBLE DE BUS
BOITIER ADAPTATEUR
MISE EN SOURDINE –> BROCHE A3
CÂBLE RVB

Table of Contents

Related product manuals