EasyManua.ls Logo

VIDEOJET 3140 - Without Safety Circuit

Default Icon
104 pages
Print Icon
To Next Page IconTo Next Page
To Next Page IconTo Next Page
To Previous Page IconTo Previous Page
To Previous Page IconTo Previous Page
Loading...
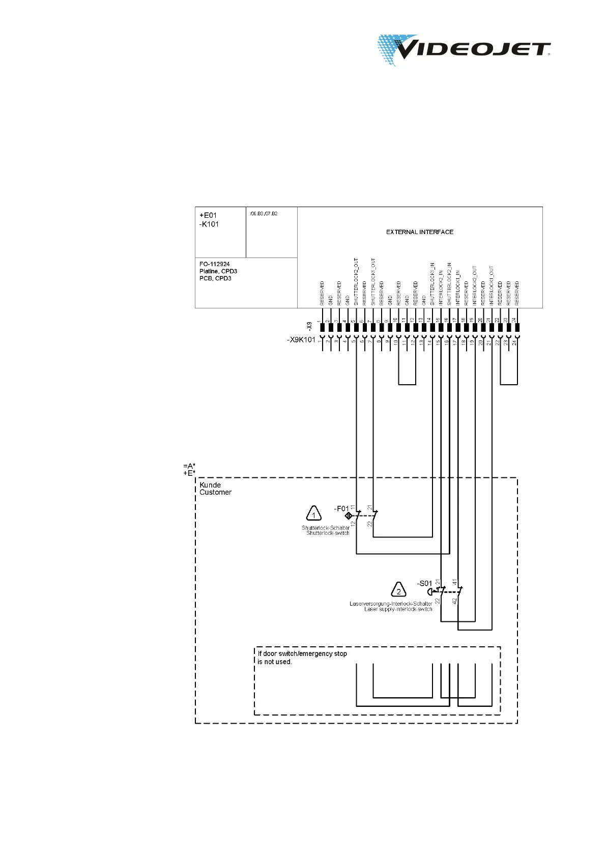
8.4.3 Without Safety Circuit
System response:
1. Shutterlock open.
2. Interlock open.
09/17 - Index: AD [EN]
83
Videojet 3140/3340/3640/8 Appendix

Table of Contents