EasyManua.ls Logo

WarmFlow GS25A - Central Heating Circuit; Filling the Central Heating System

Default Icon
66 pages
Print Icon
To Next Page IconTo Next Page
To Next Page IconTo Next Page
To Previous Page IconTo Previous Page
To Previous Page IconTo Previous Page
Loading...
INSTALLATION INSTRUCTIONS
TR05A140.B1107
19
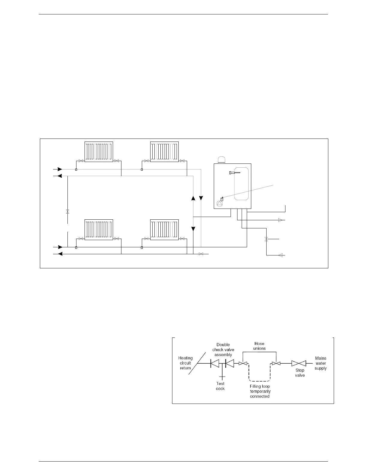
4.4.1 Central heating circuit
The boiler is designed for use in a sealed central heating system in accordance with the requirements of BS 5449 and BS 6798.
The system should be designed to operate with flow temperatures of up to 82°C. When designing the system, the pump
head, expansion vessel size, mean radiator temperature, etc. must all be taken into account.
The boiler is supplied with the following components built in:-
Pressure relief valve – complies with BS 6759 and set is to operate at 3 bar. The outlet connection of the pressure
relief valve must be connected via a tundish to a safe visible discharge. The manufacturer will not be held
responsible for flooding caused by the operation of the pressure relief valve in the case of system overpressure
where adequate drainage has not been provided.
Pressure gauge – indicates the system pressure.
Expansion vessel – conforms to BS 7074:1 and has a volume of 8 litres. If the total system volume requires more than 8
litres of expansion capacity, an additional expansion vessel will be required.
Bypass – incorporated within the boiler. However, where all radiators are fitted with thermostatic radiator valves, it is
recommended an additional automatic system bypass is fitted.
Lockshield valve
Mains water
inlet
Pressure reducing
valve reccomended
for inlet supplies in
excess pf 3.5 bar
DHW outlet
Filling point (see fig. 2)
Radiator
valve
Note: A drain tap should be installed at the lowest point of the
heating circuit and beneath the appliance
System
drain tap
Heating return
Automatic air vent
Boiler
4.4.2 Filling the central heating system
All fittings used in filling the system must be suitable for mains pressure applications. Filling of the system must be carried out
in an approved manner (in the UK, refer to Guidance G24.2 and Recommendation R24.2 of the Water Regulation Guide) and
in accordance with the instructions in Section 5.2.
The system should be filled via a temporary filling loop connection as shown in Figure 13. After filling, the flexible hose of the
filling loop must be disconnected. The filling loop should be installed such that it can be easily reconnected in order to top up
the system if any water is lost (e.g. due to leakage or
after replacing a radiator).
Drain cocks (to BS 2879) must be fitted to the lowest
points in the system to allow it to be completely drained.
A corrosion inhibitor must be added to the CH circuit in
order to guarantee the life of the appliance. In hard
water areas, a combined corrosion inhibitor and
softener must be used.
The system pre-charge pressure (cold) should be 1
bar.
Figure 12: Central heating system layout
Figure 13: Filling loop layout

Table of Contents

Related product manuals