EasyManua.ls Logo

Windhager LogWIN Klassik - Page 98

Windhager LogWIN Klassik
99 pages
Print Icon
To Next Page IconTo Next Page
To Next Page IconTo Next Page
To Previous Page IconTo Previous Page
To Previous Page IconTo Previous Page
Loading...
47
4. For the Service Technician
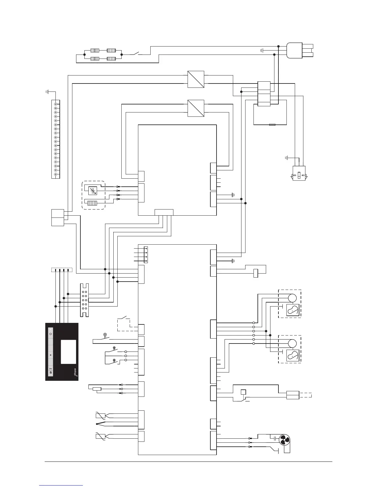
4.9 LogWIN Klassik basic circuitry
Fuse 6,3 A
2 1
M
PE
L
L
N
PE
-PLK
primary-air flap
M
PE
L
L
N
PE
-SLK
secondary air flap
-K1
A2 A1
N
GND
1
2
V
L
230V
12V DC
linear power supply 12V DC
-A3
N
GND
12V
L
230V
12V AC
transf.- probe heating
-G1
-K1
24 21
12V GND
-XD
1
2
3
LON
4
-V0c
exhaust gas sensor
-V4
boiler sensor
1 2
-S3a
Door switch
-V0a
comb. chamber sensor
Grün
Weiß
PE
LL`NN
654321
-XA
L
PE
N
-XR
-XL
-XS
1
2
-XG
-E2
Ignition element
-XG
PE
PE
PE
PE
Weiß
Rot
Schwarz
-XG
Hall sensor
ID-Fan motor
1 4
4
1
S5
Lim
it
switch
Optional
-S
lambda probe
PE
L1
N
PE
-M0c
ID-Fan motor
Grau
Sc
hw
ar
z
Weiß
Weiß
PE
-XS
11
1
2
14
-B7.1
safetytemperature limiter
boiler 100°C
X1
X17
X16 X15
X14 X13 X12 X11
X2
X6
X7
X3
X8
X9
X19
2
1
4
3
2
1
3
2
1
6
5
4
3
2
1
2
1
2
1
Lon-
Lon+
GND
+12V
GND
Lon+
Lon-
+
12
V
1
2
3
1
2
3
4
1
2
3
4
5
6
1
2
3
1
2
1
2
3
4
011999
L
N
PE
L
L
N
PE
PE
N
L
L
N
PE
L
L'
L'
L
L
N
PE
LON
GND
Lim
it s
wit
c
h PLK
GND
Limit switch SLK
H
all
.s
ignal
Hall.5V+
H
all
.GND
comb. chamber sensor
GND
GND
GND
EDV Nr.:
1
2
L
N
power supply 230 VAC
Ignition element
PLK open
PLK close
SLK open
SLK close
safety- devices
capacitor
Suction draught
fan
ex
ternalheat
ing
demand
c
ladding
door d
oor
s
w
itc
h
boiler sensor
flue gas temp. sensor
X101
X111X110
X103
X102
X104
2
1
4
3
2
1
Lon-
Lon+
GND
+12V
1
2
3
1
2
3
1
2
007095
not used
L
N
PE
LON
GND
EDV Nr.:
L
N
L
N
PE
-A43.1
Zusatzplatine LogWIN
power supply
230 VAC
O2 -transf.
primary
O2 -transf.
secondary
s
ignal
probe
probe heating
probe
heat
ing
L
PE
N
supply
230V
-XN
12V
GND
Lon+
Lon-
093450/01

Table of Contents

Related product manuals