EasyManua.ls Logo

YOKOGAWA WT110 - Chapter 1 What this Instrument Can Do; System Configuration and Block Diagram

YOKOGAWA WT110
204 pages
Print Icon
To Next Page IconTo Next Page
To Next Page IconTo Next Page
To Previous Page IconTo Previous Page
To Previous Page IconTo Previous Page
Loading...
IM 253401-01E
1-1
1
What this Instrument Can Do
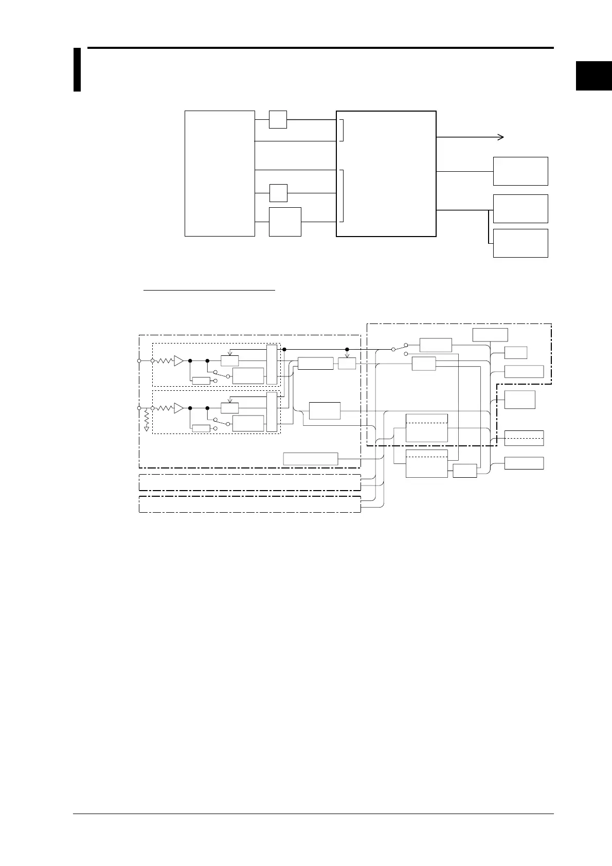
1.1 System Configuration and Block Diagram
System Configuration
Equipment
under
test
Voltage
input
Current
input
PT
CT
Ext.
sensor
Digital
power meter
WT110
(253401)
WT130
(253502,253503)
Analog output
GP-IB or
RS-232-C
Recorder
Personal
Computer
Ext. printer
or plotter
Contact / relay output
Input
either
one
Input
either
one
Block Diagram
INPUT ELEMENT 1
INPUT ELEMENT 2
INPUT ELEMENT 3
CPU
VOLTAGE INPUT
CURRENT INPUT
LPF
LPF
A/D
A/D
Zero Cross
Detector
Zero Cross
Detector
ISO
ISO
A/D
interface
Lead/Lag
Detector
EEPROM
SAMPLING
CLOCK
Bus
CPU
FREQUENCY
COUNTER × 2
CLOCK
PLL
HARMONICS
DMAC
RAM
COMPARATOR
EEPROM
D/A OUTPUT
RS-232-C
GP-IB
CONTROLLER
KEY&DISPLAY
ROM
RAM
or
DSP
Model INPUT Section
253401 ELEMENT 1
253502
253503
ELEMENT 1,3
ELEMENT 1,2,3
(Option)
(Option)
(Option)
Arbiter
Bus
Arbiter
This instrument consists of various sections: input (voltage input and current input circuits),
DSP, CPU, display and interface section.
In the voltage input circuit, the input voltage is formalized by a voltage divider and operational
amplifier, then sent to the A/D converter.
In the current input circuit, one shunt resistor is used to form a closed circuit. The voltage
between both ends of the shunt resistor is amplified and formalized by an operational amplifier
and then sent to the A/D converter. This method enables switching of the current range without
opening the current measurement circuit, so the current range can be switched while electricitiy
is supplied to the circuit. This also enables remote control via communications outputs.
The output from the A/D converter in the current input and voltage input circuits is sent to the
DSP (Digital Signal Processor) via a photo-isolator, which is used to provide insulation between
the current input circuit (or voltage circuit) and the DSP. One DSP is provided for each input
element (current/voltage). For example, a total of 3 DSP’s are used for the three-phase, four-
wire model (model 253503). The DSP performs averaging of voltage, current and active power
for each sampled data sent from the A/D converter. After processing of a certain number of sets
of data has been completed, computation of apparent power, reactive power, power factor and
phase angle starts.
Computation results are then sent from the DSP to the CPU, where computation such as range
conversion, sigma computation and scaling is carried out. Control of display and outputs is also
performed by the CPU.

Table of Contents

Related product manuals