EasyManua.ls Logo

3Com Switch 4500 26-Port - Step by Step Description

3Com Switch 4500 26-Port
396 pages
Print Icon
To Next Page IconTo Next Page
To Next Page IconTo Next Page
To Previous Page IconTo Previous Page
To Previous Page IconTo Previous Page
Loading...
66 CHAPTER 3: VLAN OPERATION
Be sure that the OUI of the phone is included in the OUI table. This will
certainly be the case by default for 3Com NBX phones but should be checked
for non-3Com phones
If a PWR unit is being used to power the VoIP phone, you must enable PoE on
the required ports
If Cisco phones are used that are not IEEE 802.3af PoE compliant, but they
support pre-standard PoE signaling, you may need to enable the legacy PoE
feature
Ensure phones are not pre-configured with a static IP address
If used in a 3Com NBX network, be sure NBX Call processor is set to "Standard
IP." Likewise, ensure the NBX Call Processor default Gateway is set to the
VLAN interface IP address. Note that any IP related configuration changes to
the NBX Call processor will require a reboot to take affect.
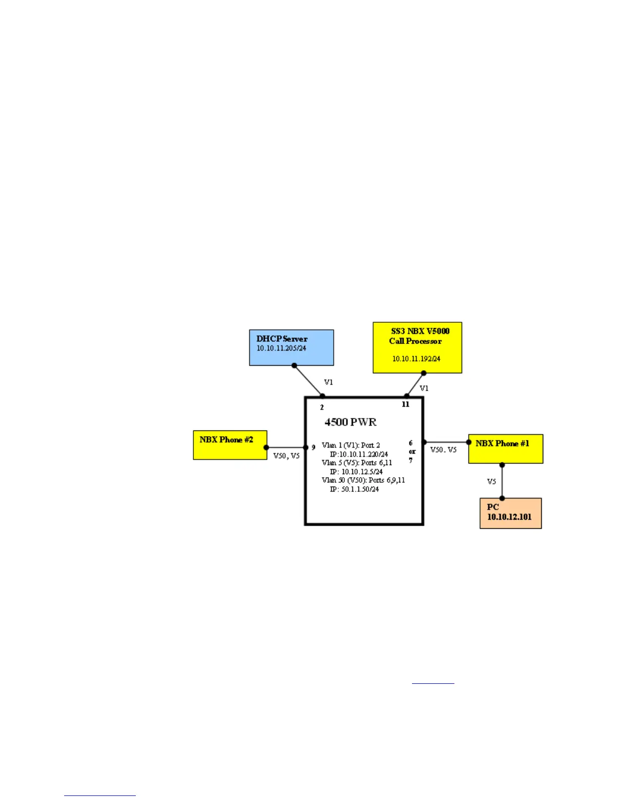
Figure 18 VoIP Sample Configuration with 3Com NBX
Step By Step Description
1 The DHCP Server (IP address is 10.10.11.205/24) connected to Port 2 of the switch
(Switch 4500-PWR) has three scopes:
10.10.11.0 (Address pool:10.10.11.211-250) for Data Vlan 1
10.10.12.0 (Address pool: 10.10.12.100-130) for Data Vlan 5
50.1.1.0 for Voice Vlan 50.
This server needs to have Option 184 configured. Figure 19 displays the DHCP
scopes.

Table of Contents

Related product manuals