EasyManua.ls Logo

ABB DCS 400 - Page 120

ABB DCS 400
192 pages
Print Icon
To Next Page IconTo Next Page
To Next Page IconTo Next Page
To Previous Page IconTo Previous Page
To Previous Page IconTo Previous Page
Loading...
II K 5-20
InstallationInstallation
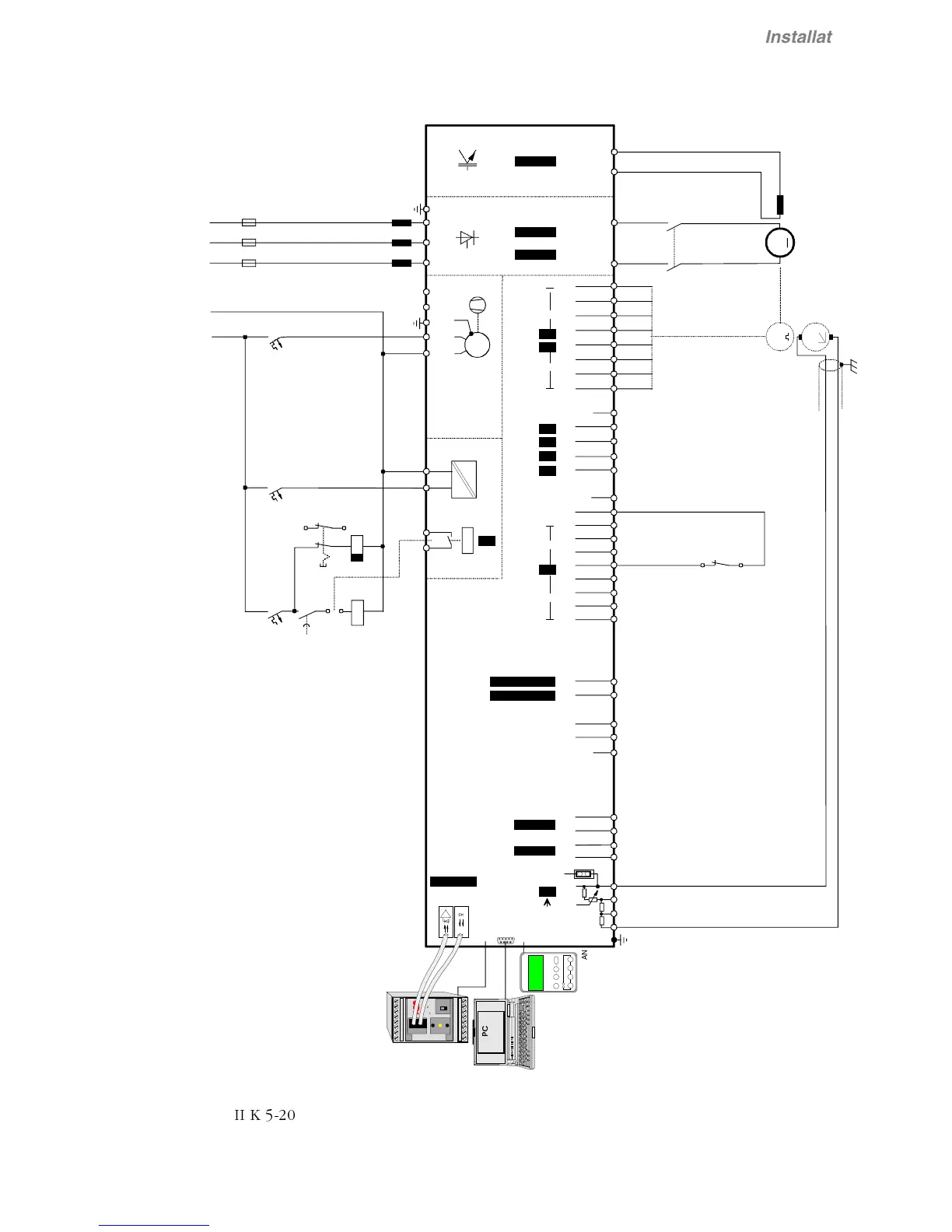
Fig. 5.3/4: Connection example with DC breaker and controlled deceleration
5.3.4 Connection example with DC breaker and controlled deceleration
Remark
In cases of Emergency Off it is necessary to have an
OFF-delay relais (K22) in the Emergency Off circuit
and an auxiliary contact from the Emergency Off
button connected to Emergency Stop input of the
drive.
When the Emergency Off occurs it starts the time
delay of K22 and the Emergency Stop mode in the
drive. The Emergency Stop mode in the drive is setted
by parameter and can be RAMP, TORQUE or COAST-
ING. The time delay of K22 and the Emergency Stop
mode have to correspond so that Emergency Stop
mode has finished before time delay of K22 elapsed.
Depending on
Emergency Stop mode time delay of K22 has to be
Ramp greater or equal Eme Stop Ramp (5.11)
Torque greater or equal breaking time until n=0
Coasting approx. 200 ms
_
+
IN
OUT
C 1 D 1
X98:
DO5
12 34 45X99: 1 2 3
U1 W1V1 PE
X10: 1 2
AITAC AI1
AI2
+10V -10V AO1 AO2 DI1 DI2 DI3 DI4 DI5 DI6 DI7 DI8 +24V DO1 DO2 DO3 DO4
__
++
T
T
K1
98:1
98:2
F6
1
2
F4
1
2
F5
1
2
115...230V 50Hz
L1 N L1 L2 L3
400V 50Hz
F1
L1
M
0V
0V0V
X1:1234 1234 567 89 X4:12345678910X5:12345
X3:
X2:
+
_
S1
2
1
DDCS
Nxxx-01
xxxxxxxx
ADAPTER
BUS
TE RM INAT ION
ON
OFF
RXD
TXD
PE SHF DG D(N) D(P)
X1
X2
PE SHF DG D(N) D(P)SH
XMIT
REC
ERROR
+24V 0V SH
X7:
X6:
X8:
+24 V
RS232
4 A
0V
M
~
1 2345678
'&6
+
+
_
_
5.02
6.01 / 6.02
6.03 / 6.04
6.05 / 6.06 / 6.07
6.08 / 6.09 / 6.10
2.01
6.11
6.12
6.13
6.14
5.02
5.03
1.01 / 1.02
1.05 / 1.06
1.03 / 1.04
8.01 ... 8.16
6.15
Parameter
A+
A-
B+
B-
Z+
Z-
0 V
U
S
3
&
DCS 400 PAN
K22
S1
1
2
K22
S1
1
2
K1
Control board
Converter
module
Field exciter
unit
the polarities are shown
for motor operation
(optical)
the connection of the fan depends on the
module type and on the supply voltage
Power supply
Fan
Emergency
Off
Emergency
Off
Emergency Stop

Table of Contents

Related product manuals