EasyManua.ls Logo

ABB MicroFlex e190 - Multiple Drive Modules: External Power Supply

ABB MicroFlex e190
210 pages
Print Icon
To Next Page IconTo Next Page
To Next Page IconTo Next Page
To Previous Page IconTo Previous Page
To Previous Page IconTo Previous Page
Loading...
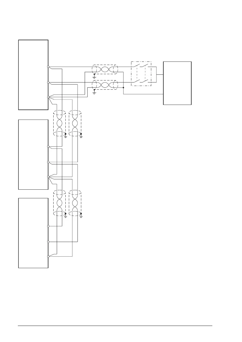
194 Appendix: Safe Torque Off (STO)
Multiple drive modules: external power supply
+24 V
+0 V
X4:1
X4:2
MicroFlex e190
MicroFlex e190
X4:3
MicroFlex e190
X4:1
X4:2
X4:3
X4:1
X4:2
X4:3
24 V External
Supply
Safety circuit
(emergency stop
switch, relay, etc.)
Safe
Torque Off
connections
Note: The maximum number of drives is 16.
Safe
Torque Off
connections
Safe
Torque Off
connections

Table of Contents

Other manuals for ABB MicroFlex e190

Related product manuals