EasyManua.ls Logo

ABB PQFM - Page 187

ABB PQFM
229 pages
Print Icon
To Next Page IconTo Next Page
To Next Page IconTo Next Page
To Previous Page IconTo Previous Page
To Previous Page IconTo Previous Page
Loading...
Manual Power Quality Filter PQFM Operating instructions 187
the remote control mode has to be deactivated. More information about the
remote control functionality is given in Section 6.12.1 and Section 7.9.1.4.
If the hardware lock and/or the Communication lock has/have been engaged, the
filter cannot be started nor stopped. In order to see which lock(s) has/have been
engaged push when the ‘start/stopmenu is highlighted. A message will
appear to indicate which lock(s) has/have to be disengaged. If authorized,
disengage the relevant lock.
The hardware lock can be disengaged by pushing the blue button present
at the bottom rear of the PQF-Manager. More information on the filter
menu locking facilities is given in Section 7.6.
The Communication lock can be engaged in the menu [/Welcome/User
interface/Communication] by ticking the “check box”. More information
on the Communication lock is available in the document
“2GCS212013A0050-RS-485 Installation and Start-up guide”.
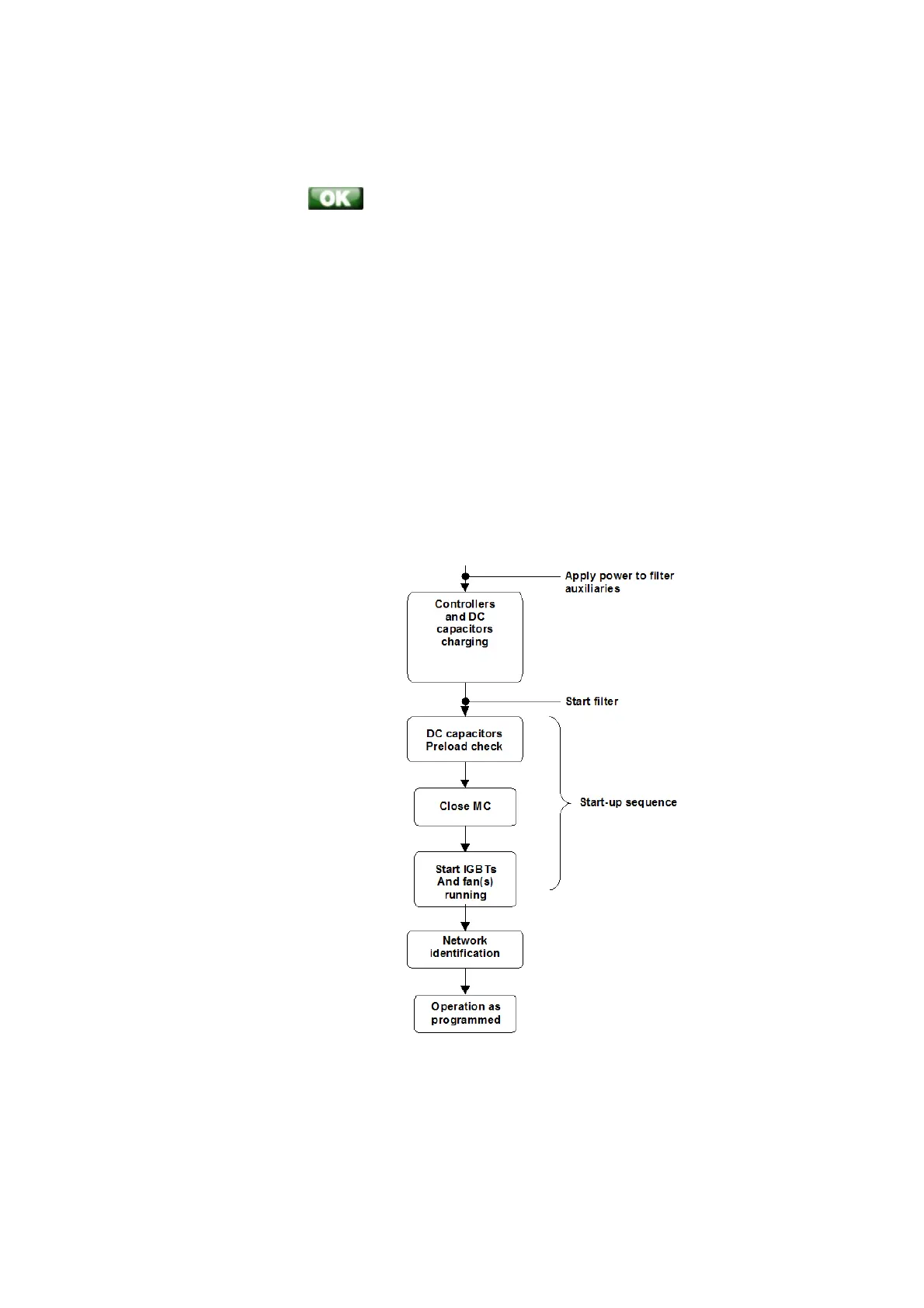
When power is applied to the filter and it is started, the following startup sequence is
conducted:
Figure 101: Filter start-up sequence when power is applied and the start command is given
In Figure 101 it may be seen that:
The fan starts running and the DC capacitors charge as soon as the auxiliary circuit
power is switched on.
The start-up sequence consists of the DC capacitors voltage check, the closure of
the filter main contactor and the starting of the IGBTs.

Table of Contents