EasyManua.ls Logo

ABB PQFM - Page 44

ABB PQFM
229 pages
Print Icon
To Next Page IconTo Next Page
To Next Page IconTo Next Page
To Previous Page IconTo Previous Page
To Previous Page IconTo Previous Page
Loading...
44 Electrical design and installation Manual Power Quality Filter PQFM
For the cULus version of active filter an optional EMC compliance kit exists that allows
the filter to comply with the aforementioned standards.
The remainder of this section gives background information on the difference between
AC drives and active filters regarding EMC issues.
The active filter is using similar IGBT-switching technology as used in AC drives.
Therefore in order to comply with EMC guidelines, some actions have to be taken. The
active filter has internal EMC circuitry that ensures that the filter is respecting the
relevant guidelines providing that the customer has provided proper earth bonding of
the cubicles. This is unlike AC drives that may need further special actions to be taken
for EMC compliance.
The reason for the different approach to be taken for drives and for filter equipment can
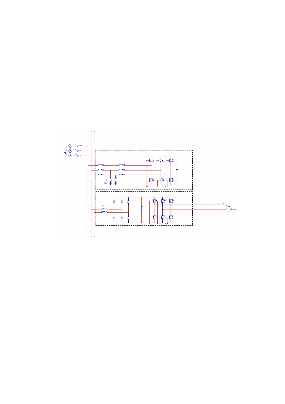
be understood when analyzing the schematic diagram of both devices (Figure 24).
Network
Line
reactors
PWM
reactors
DC bus
HF filter
Cables
Motor
Line
reactors
DC bus
Active filter system
AC Drive
Figure 24: Schematic diagram of an active filter and an AC drive power circuit
One of the main differences between the active filter and the AC drive is that while the
active filter has three connections to the external world, the drive has six; three on the
network side like the active filter and three additional ones, to the motor. Another
difference is the presence in the active filter of a HF-filter circuit, symbolically
represented in Figure 24 by an RC-network.
The consequences of the aforementioned differences are:
As the cables between the drive and the motor do not exist in an active filter
application, all the recommendations that apply for these connections in the
‘drives world’ are not applicable when dealing with active filters. In a drive
application, the output cables are connected directly at the IGBTs terminals and
are therefore fed with extremely high dV/dT. They are therefore a very significant
source of EMC emission. Due to that, strong recommendations apply to the cable
type and way of handling the connections of the earth terminal in a drive
application.

Table of Contents