EasyManua.ls Logo

ABB REL650 - Page 83

ABB REL650
516 pages
Print Icon
To Next Page IconTo Next Page
To Next Page IconTo Next Page
To Previous Page IconTo Previous Page
To Previous Page IconTo Previous Page
Loading...
Z 1 = R 1 + jX 1
Z 0 = R 0 + jX0
A B
Step 1- reach
C
Communication
Step 2- reach
Step 1- reach
Step 2- reach
Y
Y
REL 650
REL 650
ANSI11000115_2_en.vsd
ANSI11000115 V2 EN
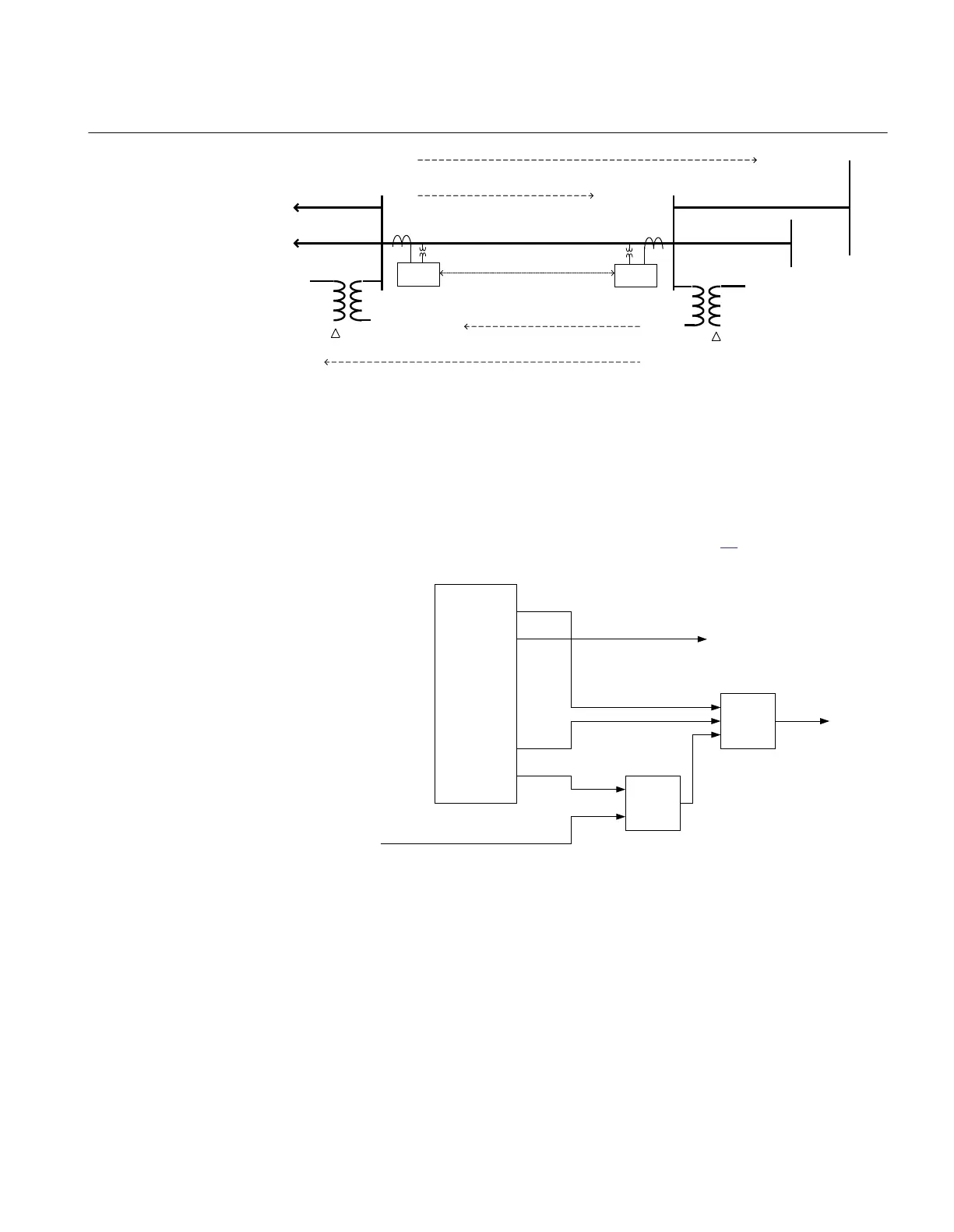
Figure 27: Principle for four step residual overcurrent protection underreach
communication scheme
A communication signal is sent (CS) if a fault is detected by step 1 (3I
0
>>> underreach
step). When a communication signal is received (CR) Step 2 (3I
0
>>) will operate
instantaneously. The logic can be described as shown in figure 28.
Send signal (CS)
Receive signal
(CR)
Trip
Step 1 TRIP
Step 1
PUST1
Step
2
TRIP
Step 2
ANSI11000079_1_en.vsd
EF4PTOC (51N_67N)
PUST2
OR
AND
ANSI11000079 V1 EN
Figure 28: Logic for four step residual overcurrent protection underreach
communication scheme
This scheme is used for long lines where it can be assured that the zone 1 reach from both
line ends will overlap each other.
1MRK 506 334-UUS A Section 3
REL650 setting examples
77
Application manual

Table of Contents

Other manuals for ABB REL650

Related product manuals