EasyManua.ls Logo

Acer Aspire E1-421 - System Block Diagram

Acer Aspire E1-421
253 pages
Print Icon
To Next Page IconTo Next Page
To Next Page IconTo Next Page
To Previous Page IconTo Previous Page
To Previous Page IconTo Previous Page
Loading...
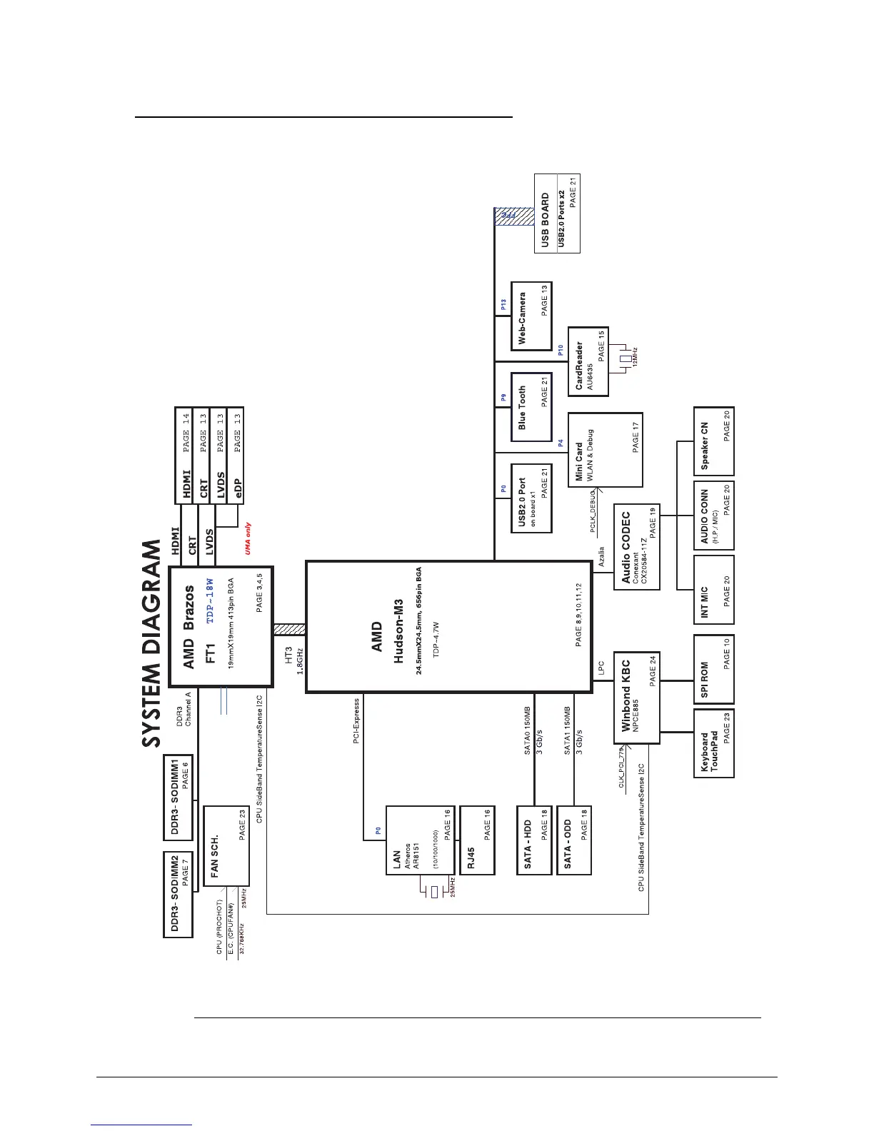
1-22 Hardware Specifications and Configurations
System Block Diagram 0
Figure 1-10. System Block Diagram

Table of Contents

Related product manuals