EasyManua.ls Logo

Acer P5271 - Page 22

Acer P5271
124 pages
Print Icon
To Next Page IconTo Next Page
To Next Page IconTo Next Page
To Previous Page IconTo Previous Page
To Previous Page IconTo Previous Page
Loading...

1-15
P5271/P5290/P5390W/P5271i
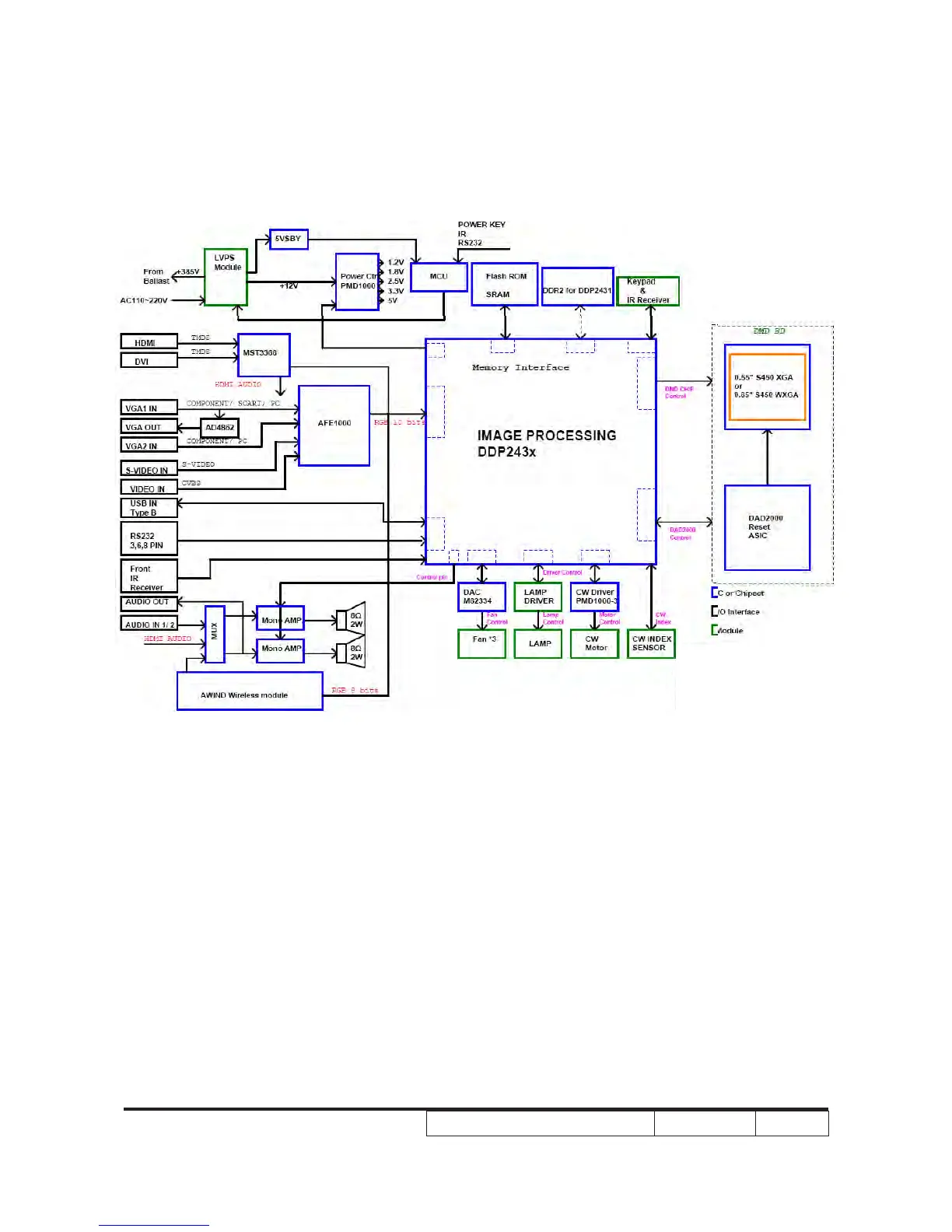
System Block Diagram (P5271)

Table of Contents

Related product manuals