EasyManua.ls Logo

Agilent Technologies ENA Series - Booting Process Troubleshooting

Agilent Technologies ENA Series
251 pages
Print Icon
To Next Page IconTo Next Page
To Next Page IconTo Next Page
To Previous Page IconTo Previous Page
To Previous Page IconTo Previous Page
Loading...
Chapter 4 95
Troubleshooting
Booting Process Troubleshooting
4. Troubleshooting
Booting Process Troubleshooting
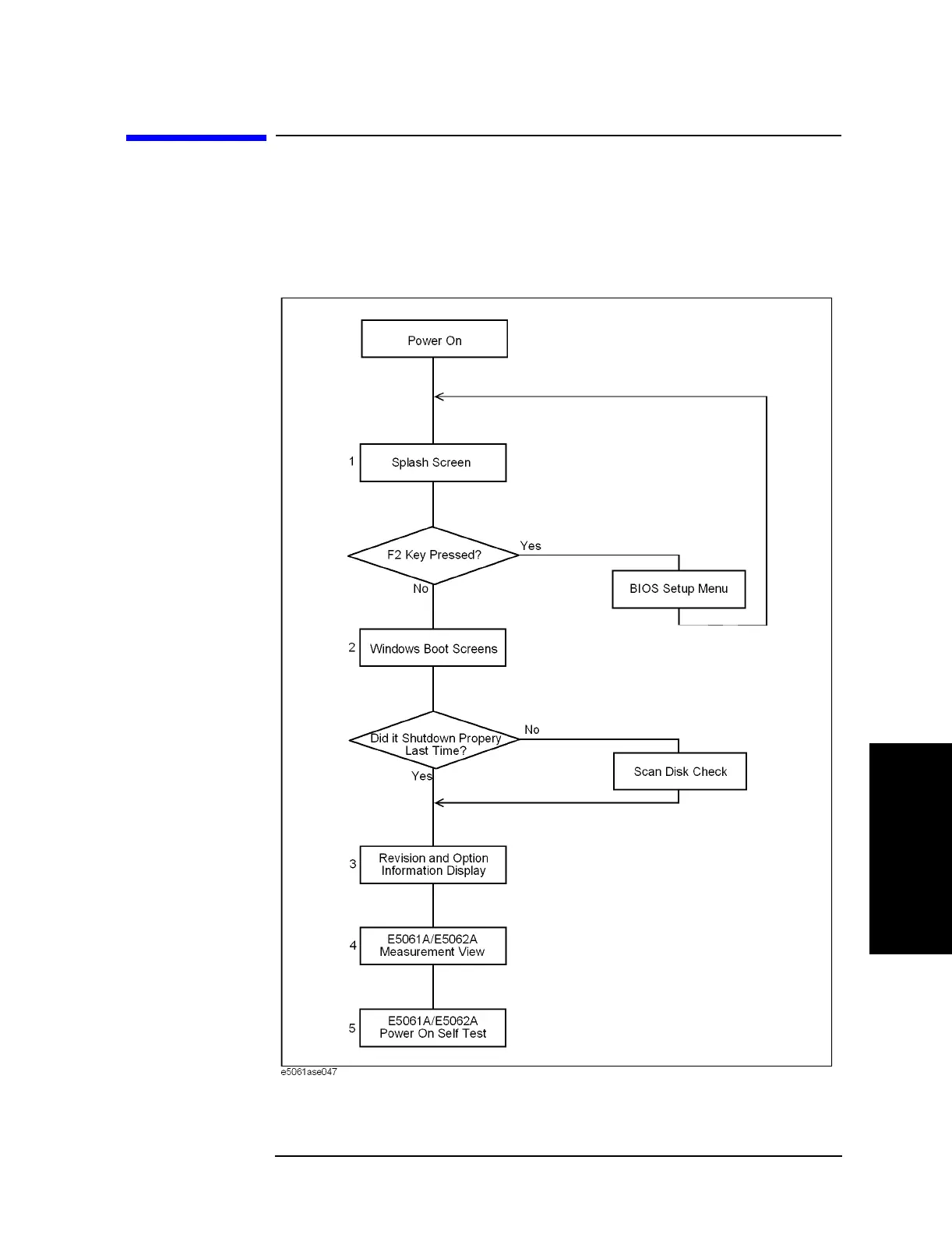
Figure 4-5 represents the booting process flow in the E5061A/E5062A. If the
E5061A/E5062A stops in the booting process, troubleshoot using the following
step-by-step procedure.
Figure 4-5 Booting process flowchart

Table of Contents

Other manuals for Agilent Technologies ENA Series

Related product manuals