EasyManua.ls Logo

AhnLab TrusGuard - Page 74

AhnLab TrusGuard
120 pages
Print Icon
To Next Page IconTo Next Page
To Next Page IconTo Next Page
To Previous Page IconTo Previous Page
To Previous Page IconTo Previous Page
Loading...
3
74 AhnLab TrusGuard Installation Guide
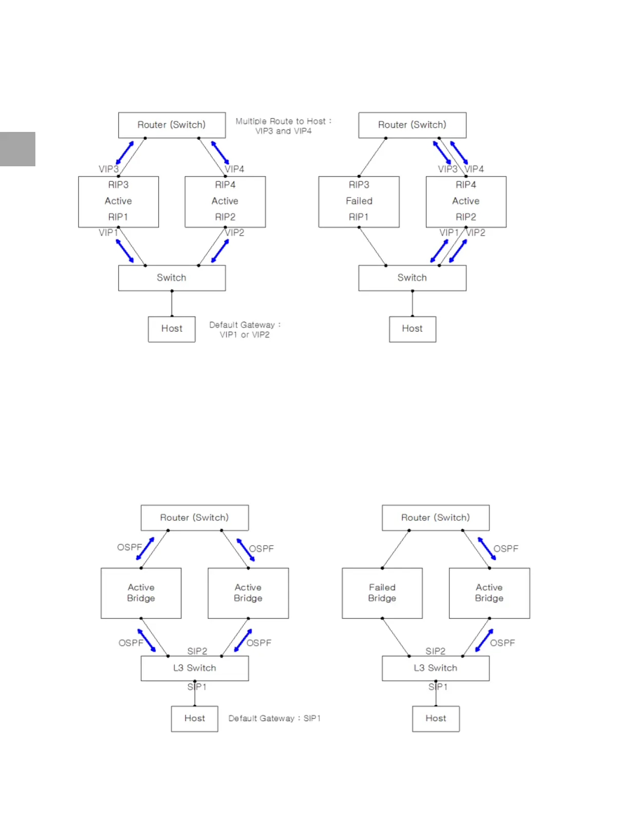
Change the TCP Validation Test setting to 3-Way Handshake Enforcement, as asymmetric routing
may occur.
Active-Active Bridge Mode
You need a L3 switch.
The
bottom switch must be in a sub-network with different SIP1 and SIP2.
Set
OSPF routing in upper/lower router/switch. You can also use RIP.
The su
b-network is used as a gateway, so it uses SIP1.
The HA
peers uses OSPF routing for each upper router’s IP address and bottom SIP2.
Do not set
the HA interface as it operates using routing protocol.