EasyManua.ls Logo

AhnLab TrusGuard - Page 73

AhnLab TrusGuard
120 pages
Print Icon
To Next Page IconTo Next Page
To Next Page IconTo Next Page
To Previous Page IconTo Previous Page
To Previous Page IconTo Previous Page
Loading...
3
Chapter3 Installation 73
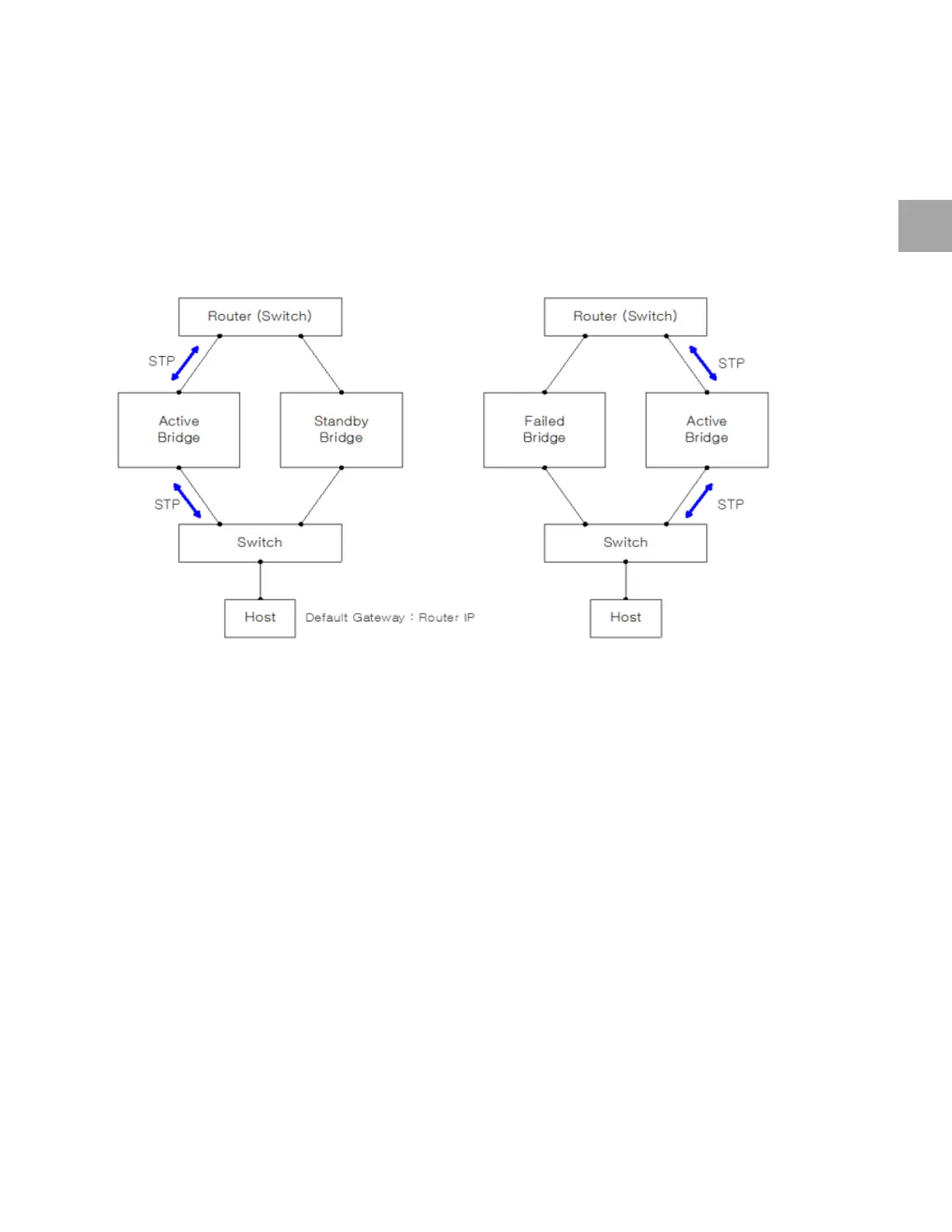
Active-Standby Bridge Mode
You can set this mode regardless of the type of upper/lower switch (L2, L3).
The upper/lower switch must be
in the same sub-network.
STP
must be used in upper/lower router/switch.
The su
b-network host uses the upper router/switch’s IP address as the gateway.
Do not set
the HA interface as route bridge is selected among the HA peers by STP.
Active-Active Router Mode
L3 switch is needed as the upper switch.
Both L2 and L3 switches can be used as the bottom switch.
The su
b-network uses VIP1 or VIP2, or the IP address of the bottom switch as the gateway.
All the HA peers use the upper router’s
IP address as the gateway.
The
gateway that connects the upper router/switch to the bottom uses equal-cost multi-path
routing by setting the VIP3 and VIP4 equally.