EasyManua.ls Logo

allen AR21 - Page 89

Default Icon
114 pages
Print Icon
To Next Page IconTo Next Page
To Next Page IconTo Next Page
To Previous Page IconTo Previous Page
To Previous Page IconTo Previous Page
Loading...
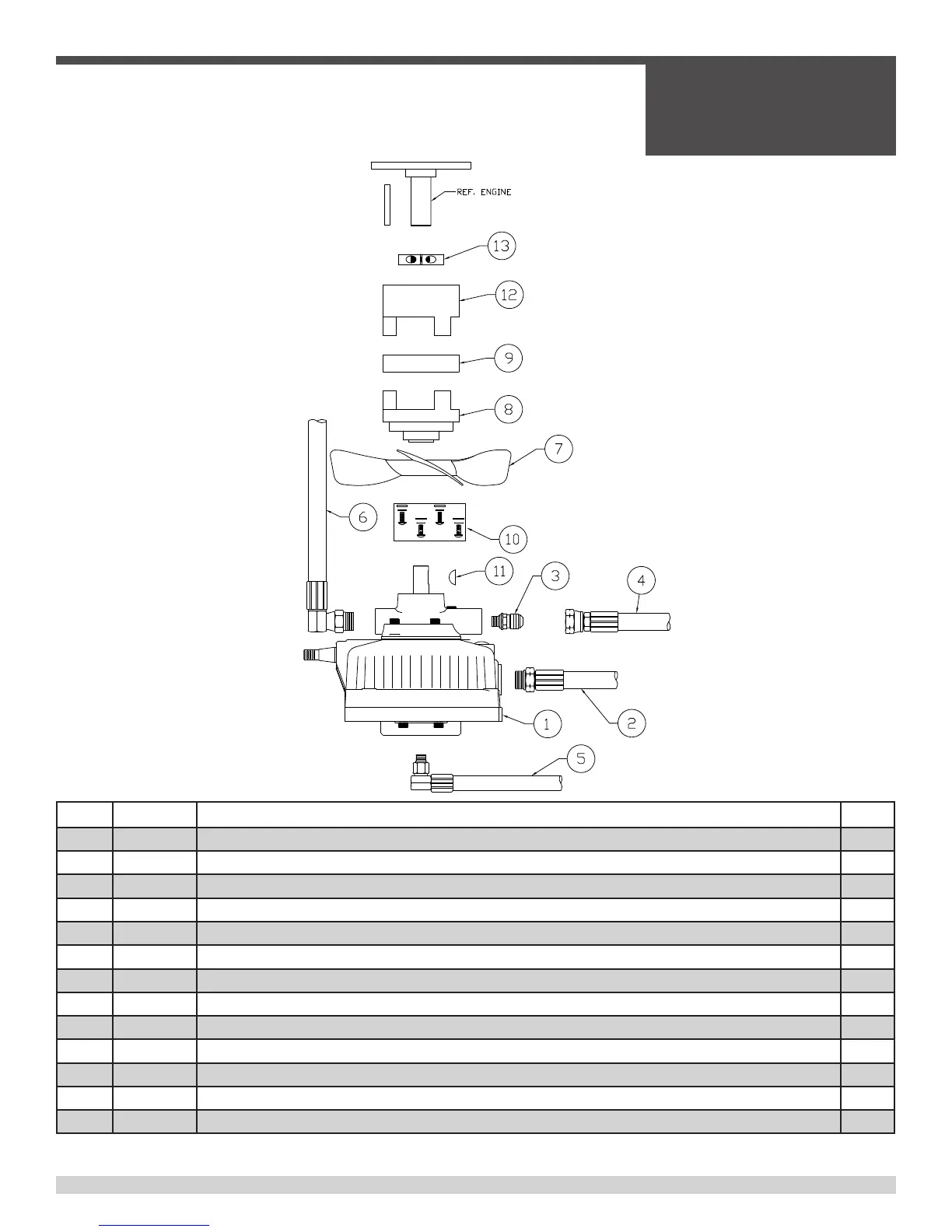
4.5 - Hydraulic Motor, Illustration & Parts
List (AR21 Models)
SECTION 4
PARTS
055838 Page 89
ITEM PART # DESCRIPTION (for AR21 Models) QTY
1 HM0500 Hydrostatic Pump 1
2 HH2500 Hose Assembly, 18” Long, Straight 1
3 42103-59 Connector, Straight Thread “O” Ring 1
4 HH1700 Hose Assembly, 20” Long 1
5 061060 Hose Assembly, 18” Long, 90°-Straight 1
6 061055 Hose Assembly, 17” Long 1
7 42103-07 Fan, Transmission 1
8 42123-05 Coupling, Pump Side, Hydraulic Assembly 1
9 42123-06 Element, Spider Jaw 1
10 42123-03 Bolt Assembly ((4) #10-24 ,HSBHCS, x 1/2” Long, (4) Star Lock Washer, (4) #10 Flat Washer) 1
11 42103-13 Key, Woodruff, #606 (3/16” x 3/4” Long) 1
12 42123-04 Coupling, Half, 1” Bore, Engine Side 1
13 42303-16 Collar, Clamping 1

Table of Contents

Related product manuals