EasyManua.ls Logo

allen AR21 - Hydraulic Motor, Illustration & Parts List (AR16 Models)

Default Icon
114 pages
Print Icon
To Next Page IconTo Next Page
To Next Page IconTo Next Page
To Previous Page IconTo Previous Page
To Previous Page IconTo Previous Page
Loading...
4.5 - Hydraulic Motor, Illustration & Parts
List (AR16 Models)
SECTION 4
PARTS
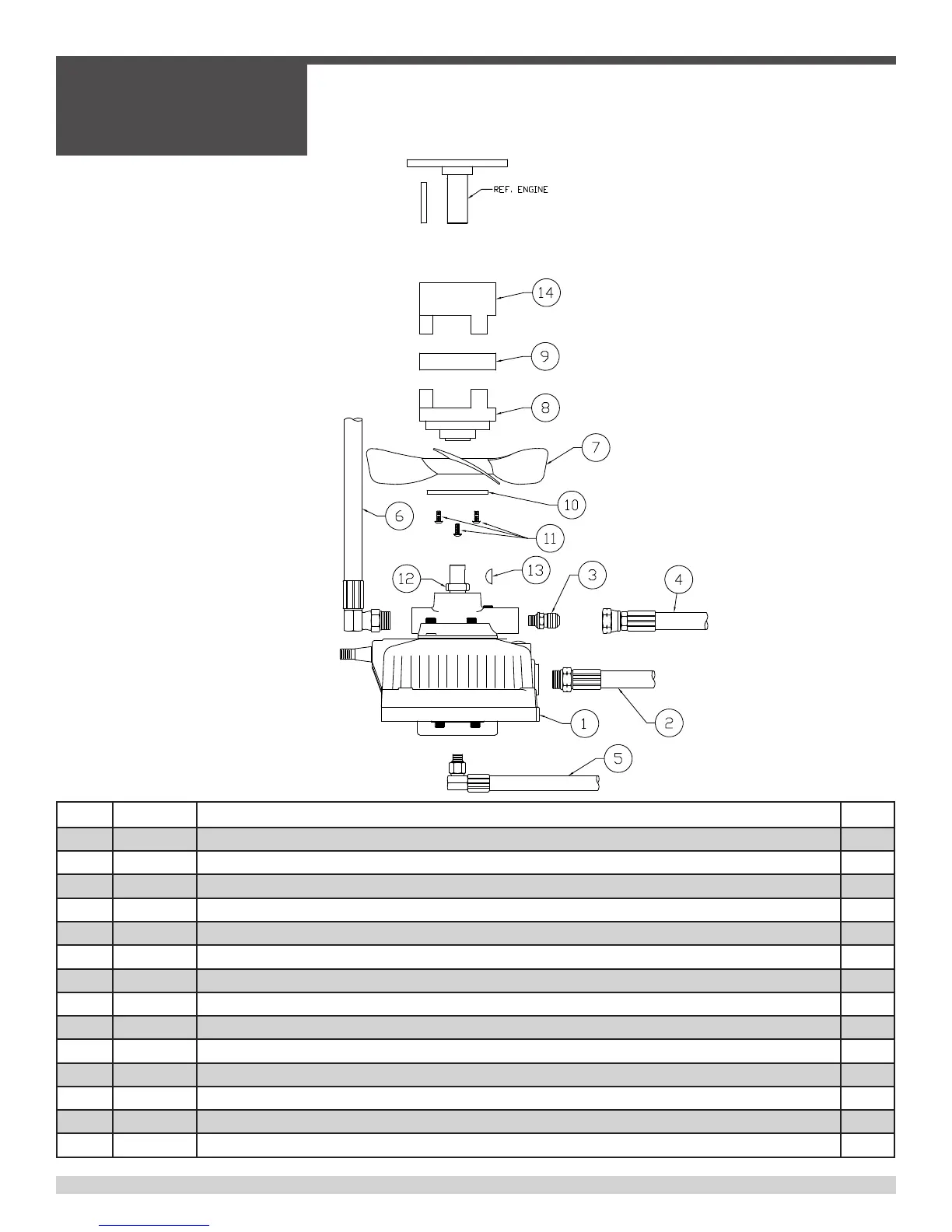
055838Page 88
ITEM PART # DESCRIPTION (for AR16 Models) QTY
1 HM0500 Hydrostatic Pump 1
2 HH2500 Hose Assembly, 18” Long, Straight 1
3 42103-59 Connector, Straight Thread “O” Ring 1
4 HH1700 Hose Assembly, 20” Long 1
5 061060 Hose Assembly, 18” Long, 90°-Straight 1
6 061055 Hose Assembly, 17” Long 1
7 42103-07 Fan, Transmission 1
8 42103-08 Coupling, Pump Side, Hydraulic Assembly 1
9 PM0150 Element, Spider Jaw 1
10 42103-10 Washer, Flat 1
11 42103-11 Fastner, FSHCS 1/4”-20 x 3/4” 3
12 056700 Spacer, Shaft, 11/16” 1
13 42103-13 Key, Woodruff, #606 (3/16” x 3/4” Long) 1
14 PM0100 Coupling, Half, 1” Bore, Engine Side 1

Table of Contents

Related product manuals