EasyManua.ls Logo

AMI NiteHAWK - Figure 7-1 - Nitehawk Wiring Diagram (Sheet 2)

AMI NiteHAWK
102 pages
Print Icon
To Next Page IconTo Next Page
To Next Page IconTo Next Page
To Previous Page IconTo Previous Page
To Previous Page IconTo Previous Page
Loading...
NiteHAWK Internet Jukebox Troubleshooting
22022613 Rev B 7-7
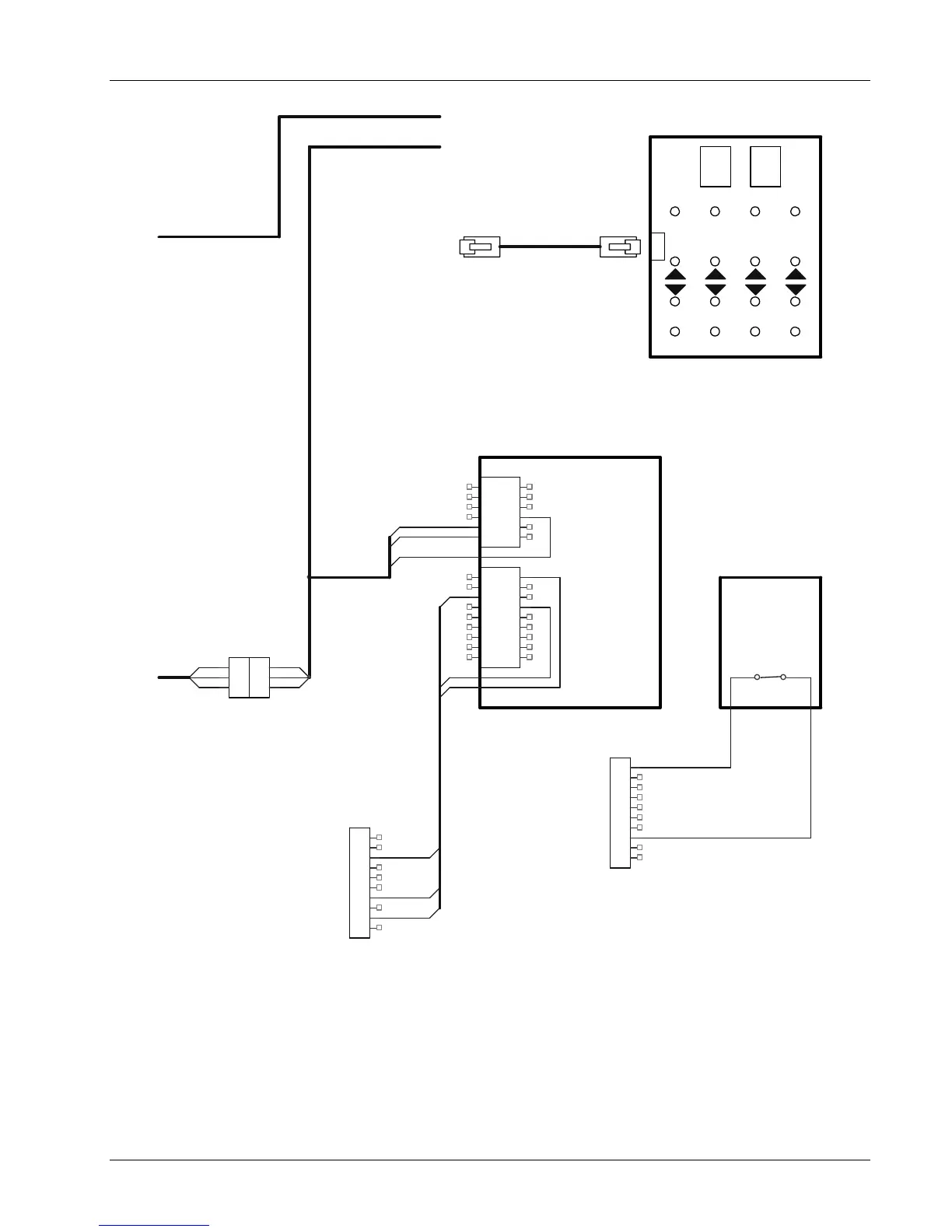
Figure 7–1 – NiteHAWK Wiring Diagram (Sheet 2)
22 7
23 8
24 9
25 10
26 11
27 12
28 13
29 14
30 15
16 1
17 2
18 3
19 4
20 5
21 6
1
2
3
4
5
6
7
8
9
10
1
2
3
4
5
6
7
8
9
10
1
2
3
1
2
3
VOLUME
POWER REJECT FUTURE MODE
34032903
ROWELINK VOLUME
CONTROL UNIT
SINGERMIC 3
CH4
MIC 1 MIC 2
CH3CH2CH1
TO ROUTER PLUG
ON POWER SUPPLY
W
G/Y
B
BR
Y
BL
22135603
MEI BILL
VALIDATOR
AE2611-U7E
- or -
22135611
COINCO
VALIDATOR
VL61B41US01
34037908
34022344
34039922
TO 9 PIN CONNECTOR
ON POWER SUPPLY
TO BILLS (White) ON
CORE COMPUTER
TO ROWELINK (Green) ON
CORE COMPUTER
30983101
IMONEX COIN
ACCEPTOR
QUARTER ONLY
COM N.C.
Y
GND
ESCROW
OOS
BL
NC
ENABLE
+5 V
DATA
CREDIT
NC
BR
NC
SL
LED ON
COIN 4
COIN 3
B
COIN 6
COIN 5
COIN 2
COIN 1
+12 V
GND
INHIBIT
TO COINS (Blue) ON
CORE COMPUTER
34032519
NITEHAWK (CJE)
MACHINE SCHEMATIC
PAGE 2
BB
W
G/Y
W
G/Y

Table of Contents

Related product manuals