EasyManua.ls Logo

AMI NiteHAWK - Figure 7-1 - Nitehawk Wiring Diagram (Sheet 3)

AMI NiteHAWK
102 pages
Print Icon
To Next Page IconTo Next Page
To Next Page IconTo Next Page
To Previous Page IconTo Previous Page
To Previous Page IconTo Previous Page
Loading...
Troubleshooting NiteHAWK Internet Jukebox
7-8 22022613 Rev B
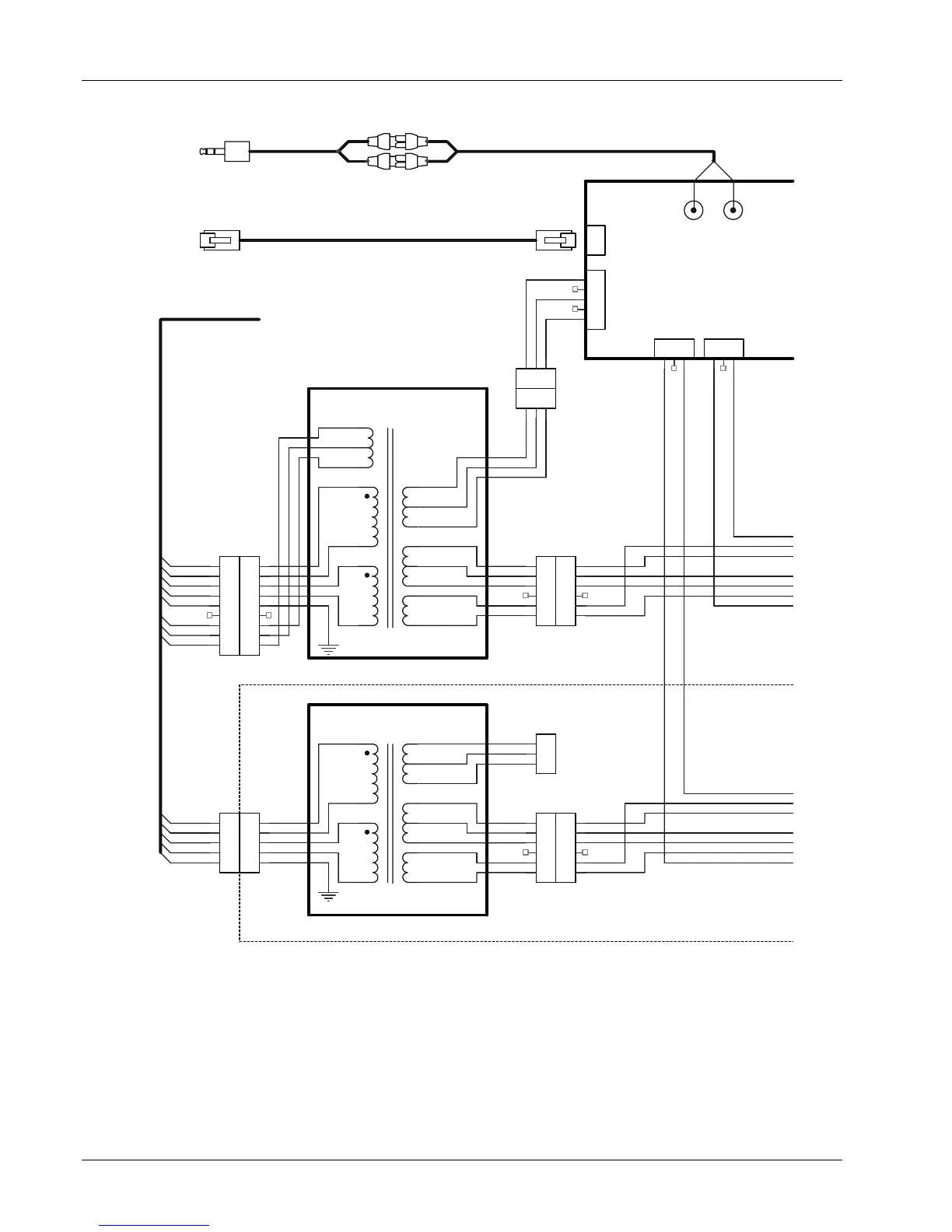
Figure 7–1 – NiteHAWK Wiring Diagram (Sheet 3)
1
2
3
4
5
6
7
8
9
1
2
3
4
5
6
1
2
3
1
2
3
4
5
6
1
2
3
4
5
1
2
3
4
5
6
7
8
9
1
2
3
4
5
6
POWER IN
1
2
3
4
5
1
2
3
4
5
6
1
2
3
4
5
1
2
3
1
2
3
1
2
3
1
2
3
STEREO PLUG
--
--
*B/Y
TO AUDIO OUTPUT ON
CORE COMPUTER
MUTE 2
*G/Y
120
VAC
MUTE 4
34032618
*W
*B/W
120
VAC
120
VAC
MUTE 1
S
*R
*Y
*R
O
40737826
TRANSFORMER
CH 1
*B/R
*G/Y
50 VAC
407378231
TRANSFORMER
O
BL
*R/Y
*R
BL
Optional Second Amp Kit P/N 26694911
BL
50 VAC
22 VAC
34032618
50 VAC
50 VAC
*R
CH 2
MAIN STEREO
*B
*R
S
*R
BL/W
*B
*B/W
*R
BL
*R/Y
22 VAC
22 VAC
22215009
S
20 VAC
MUTE 3
O
*Y
*B/Y
*B/R
20 VAC
*R
ROWELINK
S
*S
*S
22 VAC
120
VAC
BL/W
34059103
O
30934222
TO ROWLINK (Green) ON
CORE COMPUTER
TO JUKEBOX POWER SUPPLY
NITEHAWK (CJE)
MACHINE SCHEMATIC
PAGE 3
30934213 (RED)
30934214 (BLACK)

Table of Contents

Related product manuals