EasyManua.ls Logo

CentraLine CLIOL824A - Page 29

Default Icon
68 pages
Print Icon
To Next Page IconTo Next Page
To Next Page IconTo Next Page
To Previous Page IconTo Previous Page
To Previous Page IconTo Previous Page
Loading...
CENTRALINE I/O MODULES – INSTALLATION & COMMISSIONING INSTRUCTIONS
29 EN1Z-0973GE51 R0119
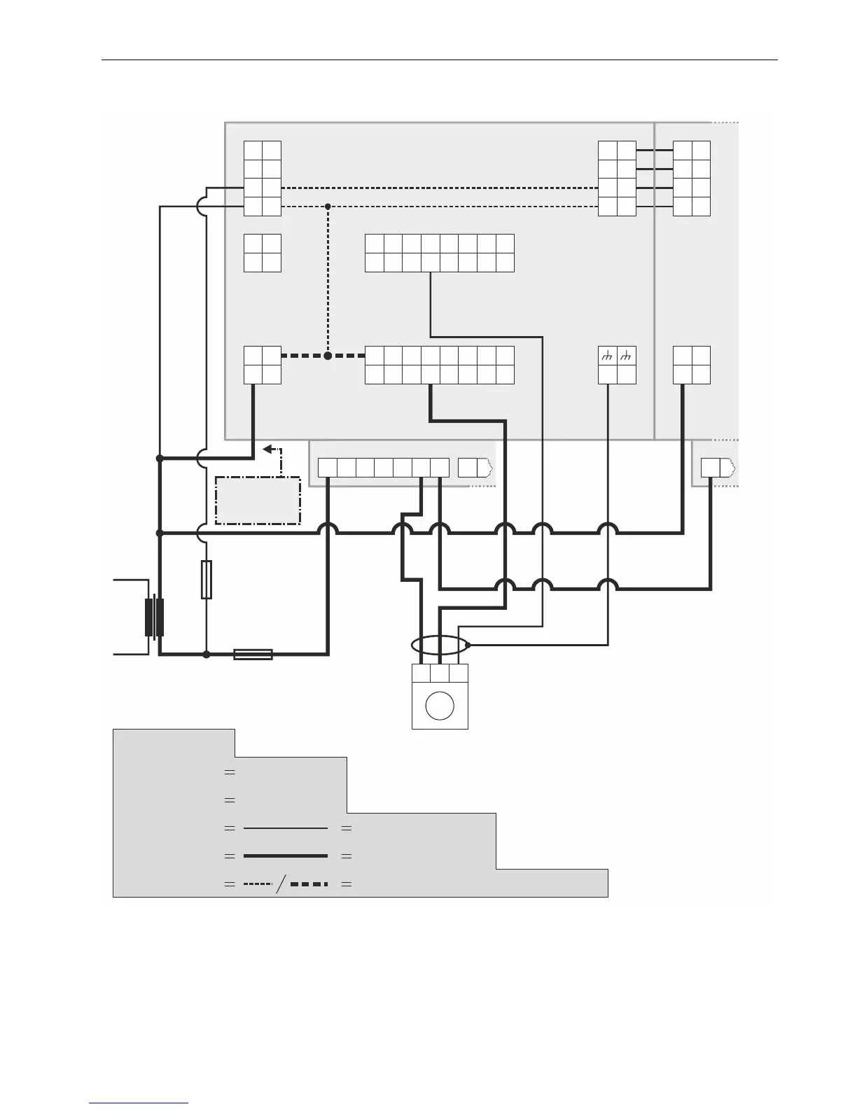
Connection Example
CLIOP822A ANALOG OUTPUT MODULE
CLIOP...
OPT. AUX. TERMINAL MODULE XS814
74
925
GND GND
1026
A1 A2
A3
A4
A5 A6
A
7 B1
74
78
24
V~0
24
V
~0
24
V
~0
73 7377
72 72
76
71 71
75
24
V~
24
V~
24
V~
COM
B
COM
B
COM
B
COM
A
COM
A
COM
A
SHIELD
INTERNALLY
CONNECTED
TO DIN RAIL
2
3
1
F1
F2
21
NC NC
22 1
AO1AO2AO3AO4
A
O5
A
O6
A
O7
A
O8
2
3
4
5
6 7 8
M
9
GND GND GNDGNDGNDGND GND GND GND GND
10
11 12
13
14
15 16
17
18
24V DRIVE WITH
0...10 VDC SIGNAL
1: 24V POWER
2: GND (24V 0)
3: 0...10 VDC SIGNAL
~
~
~
B
X
S814
A
1
A
(24 VAC)
EXT. GROUND
REQUIRED
TO POWER
EXT. DEVICES
S
ELECTED INTERNAL CONNECTIONS
MIN. 0.75 mm
2
MIN. 1.5 mm
2
DASHED LINES
THIN LINES
F2
F1
LEGEND:
THICK LINES
MAX. 12 A
MAX. 4 A
Fig. 38. Analog output connection example
For fusing specifications see section "Fusing Specifications" on page 8.

Table of Contents

Related product manuals