EasyManua.ls Logo

Daher TBM 960 - Page 767

Daher TBM 960
957 pages
Print Icon
To Next Page IconTo Next Page
To Next Page IconTo Next Page
To Previous Page IconTo Previous Page
To Previous Page IconTo Previous Page
Loading...
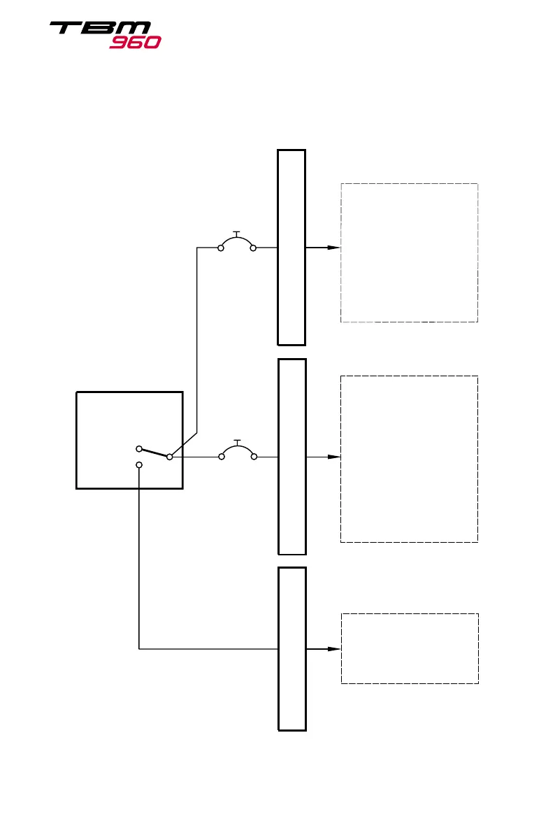
Figure 7.9.6 - Electrical Distribution of Bus Bars (3/3)
E
S
S
B
U
S
1
E
S
S
B
U
S
2
FUEL GAGE 1
GND CLR
ACCESS (driving
geared motor)
NORM
EMER
ESS BUS TIE
ESS BUS 2
LDG SIG
AHRS 1
XPDR 1
FUEL GAGE 2
ESS BUS 1
GPS/NAV 1
COM 1
ENGINE AIRFRAME 1
ENGINE AIRFRAME 2
PFD 1
ADC 1
ESS
BUS 1
ESS
BUS 2
B
A
T
T
B
U
S
CAB BLEED
IGNITION
PASS MASKS
EPS
EMER LIGHT
STBY INSTR
TOUCH CTRL 1
AUDIO
CPCS PWR1
C4246000AAAGMA8300
FADEC CH.A
Section 7
Description
Pilot's Information Manual
PIM TBM 960 - Edition 0
Rev. 02
Page 7.9.15
PIM - DO NOT USE FOR FLIGHT OPERATIONS

Table of Contents