EasyManua.ls Logo

Danfoss TTS350 - Page 283

Danfoss TTS350
294 pages
Print Icon
To Next Page IconTo Next Page
To Next Page IconTo Next Page
To Previous Page IconTo Previous Page
To Previous Page IconTo Previous Page
Loading...
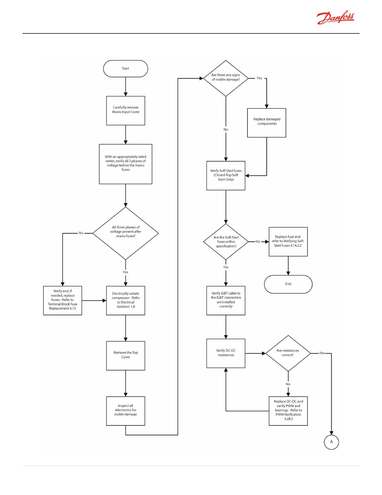
Figure B-3 Compressor Voltage Troubleshooting Flowchart (Sheet 1)
M-SV-001-EN Rev. H-1/23/2023 Page 283 of 294

Table of Contents

Other manuals for Danfoss TTS350

Related product manuals