EasyManua.ls Logo

Denon AVR-4306 - Connecting the RS-232 C Terminal; Connecting the TRIGGER out Terminals; Connecting the MULTI ZONE Terminals; ZONE2 (or ZONE3) Pre-Out Connections

Denon AVR-4306
146 pages
Print Icon
To Next Page IconTo Next Page
To Next Page IconTo Next Page
To Previous Page IconTo Previous Page
To Previous Page IconTo Previous Page
Loading...
22
Connecting Other Sources Connecting Other Sources
Connecting the RS-232C terminal
This terminal is used for an external
controller only (Do not connect to
computers.).
Perform the following operation
before using an external controller
connected to the RS-232C terminal:
1. Press the ON/STANDBY button on
the main unit and set the unit to
the operating mode.
2. Perform the operation to turn off
the power from the external
control.
3. Check that the product has been
set to the standby mode.
After checking the above, check the
connections of the external
controller. Operation is possible.
Connecting the TRIGGER OUT terminals
Turn the DC 12V voltage on and off
for the individual functions and
surround modes.
For details, see “Setting the Trigger
Out” ( page 77, 78).
For instructions on operations using the MULTI ZONE functions ( page 60 ~ 62).
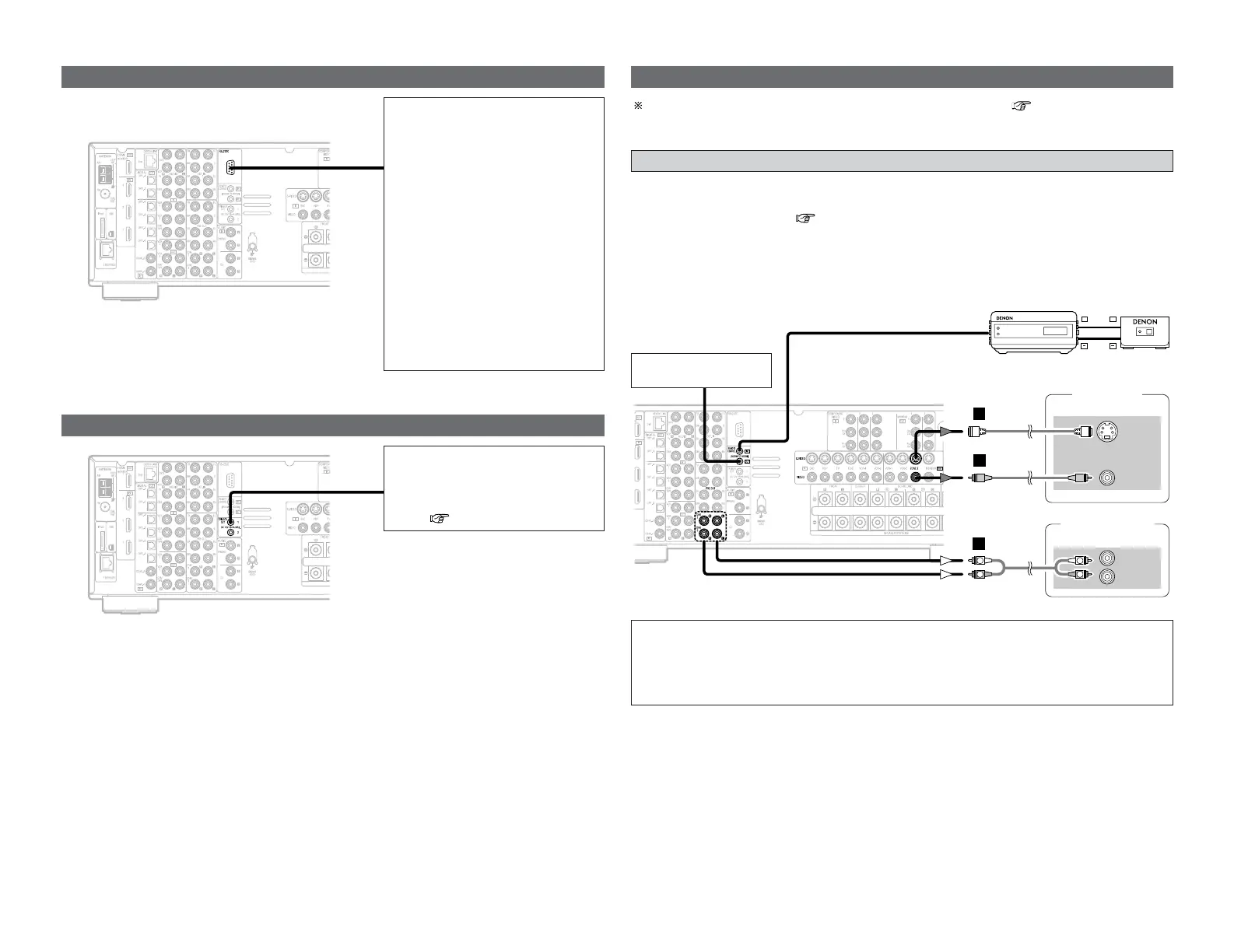
Connecting the MULTI ZONE terminals
•If another power amplifier or pre-main (integrated) amplifier is connected, the ZONE2 (or ZONE3)
pre-out (variable or fixed level) terminals can be used to play a different program source in ZONE2
(or ZONE3) the same time ( page 60).
The ZONE2 video out is only for the ZONE2.
When a sold separately room-to-room remote control unit (DENON RC-616, 617 or 618) is wired
and connected between the MAIN ZONE and ZONE2 (ZONE3), the remote-controllable devices
in the MAIN ZONE can be controlled from ZONE2 (ZONE3) using the remote control unit.
ZONE2 (or ZONE3) pre-out connections
NOTE:
For the AUDIO output, use high quality pin-plug cables and wire in such a way that there is no
humming or noise.
For instructions on installation and operation of separately sold devices, refer to the devices’
operating instructions.
Monitor TV
(ZONE2)
S VIDEO
IN
VIDEO
IN
AUX OUT
Power amplifier
(ZONE2 or ZONE3)
R
L
IN
H
G
R
L
R
L
A
+
+
RC-617
INFRARED
SENSOR
RC-616
INFRARED RETRANSMITTER
INPUT OUTPUT
Extension terminal
for future use.

Table of Contents

Other manuals for Denon AVR-4306

Related product manuals