EasyManua.ls Logo

DETEWE OpenCom 130 - Lan

DETEWE OpenCom 130
204 pages
Print Icon
To Next Page IconTo Next Page
To Next Page IconTo Next Page
To Previous Page IconTo Previous Page
To Previous Page IconTo Previous Page
Loading...
Configuration Guide LAN
172
17.3 LAN
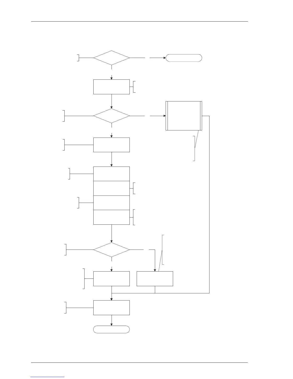
Flowchart: Configuring Easy Access
Finished
Assign a name
to the OpenCom.
Specify the IP address of the OpenCom
under “Domain Name Server”. This is
transferred as the DNS server to the
client computers via DHCP.
LAN
Host name
DHCP
DNS
OpenCom
DHCP server
IP address
Network mask
PPP addresses
Finished
Yes
No
Yes
OpenCom as
DNS server
Register internal DNS
No
Yes
No
Do you have a DNS server
in your network?
Enter the Ethernet-IP confi-
guration for the OpenCom.
Activate the OpenCom
DHCP server.
Do you have a DHCP
server in your network?
Do you have a computer network?
Enter the address range
for the RAS accesses.
Gateway address
DHCP adresses
Domain name
Client computers are informed of this
gateway address via DHCP as a gateway.
Enter the address range of the
client computers in your network.
Enter the domain name. This name is
transferred to the client computers as
the domain via DHCP.
Specify the IP address of
your internal DNS server
under “Domain Name
Server”. This is transferred as
the DNS server to the client
computers via DHCP.
The OpenCom takes
the settings from
your DHCP server
Ask your network administrator for the
address range for the RAS accesses. For
this purpose, your administrator must
reserve an IP address range for the RAS
accesses.

Table of Contents

Related product manuals