EasyManua.ls Logo

EMKO TRANS MINI AUTO - Electrical Connection

EMKO TRANS MINI AUTO
61 pages
Print Icon
To Next Page IconTo Next Page
To Next Page IconTo Next Page
To Previous Page IconTo Previous Page
To Previous Page IconTo Previous Page
Loading...
6
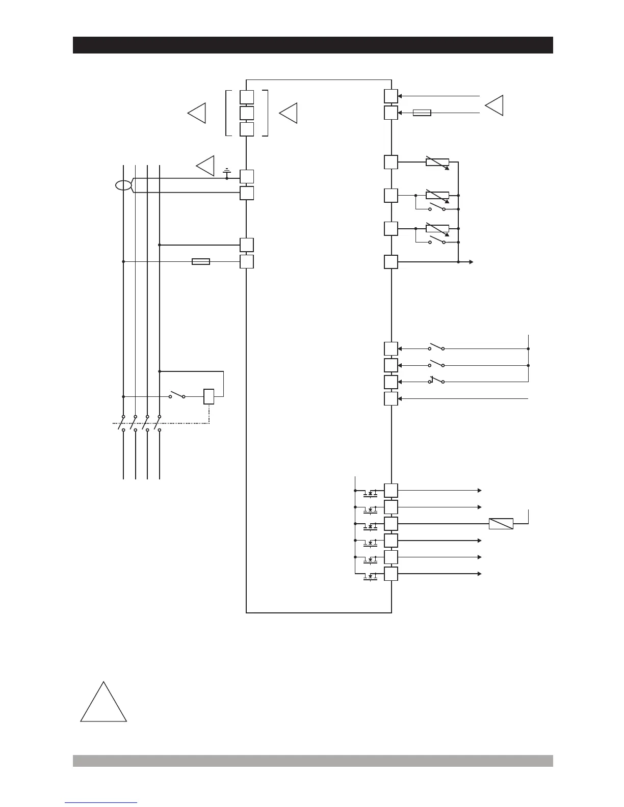
2.3ElectricalConnection
TRANS-MINIAUTO threephaseconnectionsschematic
13
11
12
BATTERY -
BATTERY +
23
22
14
15
BATTERY -
16
FUSE-2
1-
3-
4-Currenttransformerssecondaryshouldbegrounded.
Connecttheunitasshownintheappropriatediagram.Besuretoconnectthebattery
supplytherightwayroundandbatterynegativeshouldbegrounded.
2- TheCANinterfacerequiresthata120Ohmsterminatorisfittedtoeachendofthe
communicationslink. Thisterminationresistorisfittedinternallyintotheunit.Soitisnot
requiredexternally. ThescreenisgroundedatoneendONLY.
ScreenedcablemustbeusedforconnectingtheMagneticPickup,ensuringthatthe
screenisgroundedatoneendONLY.
3
1
21
-
+
MPU
EmergencyStopor
ConfigurableInput-1
2
1
L1
GENERATOR
L2
L3
N
4
3
Max.300VV
FUSE-1
4
SCR
SCR
L(-)
J1939ECUs
H(+)
2
!
!
!
!
!
G
TO
LOAD
RL1
FUSE
FUSE-2 7A. T
-1 2A. T
D+(W.L.)
Charge Alt.
ConfigurableInput-3
RemoteStartor
ConfigurableInput-2
18
17
20
19
SenderCommon
ToEngine
Earth
*
*
ITCANBEUSED
AS A DIGITAL INPUT
BY SELECTING
FROMTHEPROGRAM
PARAMETERS
*
*
OilPressureSender
orLowOilPressureSwitch
TemperatureSender
orHighTemperatureSwitch
Configurable AnalogInput
ConfigurableOutput-4
7 8
9
10
ConfigurableOutput-3
TRANSISTOROUTPUTS
MAX.1 A
BATTERY +
6
FuelOr
Output-1Configurable
CrankOr
Output-2Configurable
5
ConfigurableOutput-5
ConfigurableOutput-6
BATTERY -
RL1

Table of Contents

Related product manuals