EasyManua.ls Logo

FlexGain PLEX - Page 19

Default Icon
99 pages
Print Icon
To Next Page IconTo Next Page
To Next Page IconTo Next Page
To Previous Page IconTo Previous Page
To Previous Page IconTo Previous Page
Loading...
User’s manual FlexGain Plex, V2
Version 1.3 19 from 99
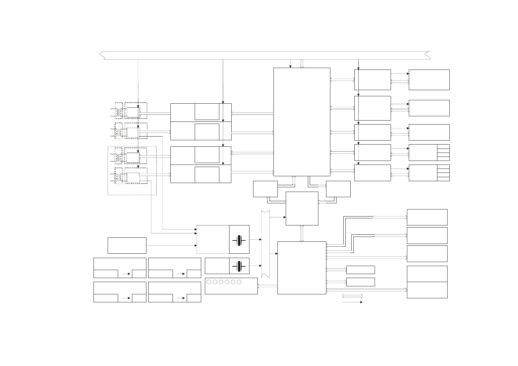
Cross-connect
matrix
DSP
Input
mixer
Output
mixer
V.35 framer
Interface of
daughter board 1
Interface of
daughter board 2
V.35 port
Daughter
board 1
Daughter
board 2
15.1
15.2
15.3
15.4
17.1
17.2
17.3
17.4
Ethernet framer Ethernet port
FLASH
RAM
RS 232/TTL
terminal port
RS 485 interface
Alarm relays
Alarm relay switch
Display unit
Reference
Clock
shaper
Internal clock
2 048 kHz
DC – DC
converter
-38 ... -72 V +5 V
AC – DC
converter
~220+/-10% -48 V
DC – DC
converter
-38 ... -72 V +3,3 V
DC – DC
converter
-38 ... -72 V +12 V
Output
Framer
PCM1
CRC4
Block
CRC4
Block
Input
Framer
PCM1
Management bus
Management bus
Input from
external clock
2048 kHz
Output PCM1
E1 G.703
2 048 kbit/s
Input PCM1
E1 G.703
2 048 kbit/s
Interface of the
RINGER
daughter board
RINGER daughter
board
Data transmission
Clocking
ARM
CPU
On-line clock
15.1 - 15.4 - analogue interfaces
17.1 - 17.4 - analogue interfaces
1
2
4
3
5
6
22
21
27
28
23 24
25 26
7
18 19
20
29
89
10
11
12 13
14 15
16 17
35
36
30
31
32
33
34
Network
filter
Network
filter
37
39
Network
filter
Network
filter
38
40
Output
Framer
PCM2
CRC4
Block
CRC4
Block
Input
Framer
PCM2
41
42
Output PCM2
E1 G.703
2 048 kbit/s
Input PCM2
E1 G.703
2 048 kbit/s
FG-Plex-E1 Board
Figure 3. Structural scheme of FlexGain Plex, V2.

Related product manuals