EasyManua.ls Logo

Friedrich FPHW093B - Error Code 8

Friedrich FPHW093B
103 pages
Print Icon
To Next Page IconTo Next Page
To Next Page IconTo Next Page
To Previous Page IconTo Previous Page
To Previous Page IconTo Previous Page
Loading...
66 PB
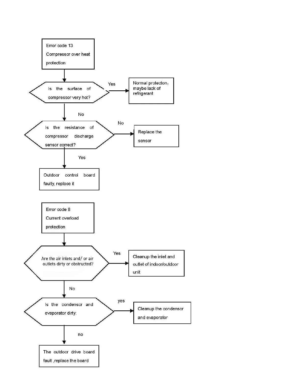
TROUBLESHOOTING
Error Code 13
Error Code 8
54
4.
54
4.

Table of Contents

Related product manuals