EasyManua.ls Logo

GE Multilin 850 - Page 508

GE Multilin 850
616 pages
Print Icon
To Next Page IconTo Next Page
To Next Page IconTo Next Page
To Previous Page IconTo Previous Page
To Previous Page IconTo Previous Page
Loading...
4–376 850 FEEDER PROTECTION SYSTEM – INSTRUCTION MANUAL
CONTROL CHAPTER 4: SETPOINTS
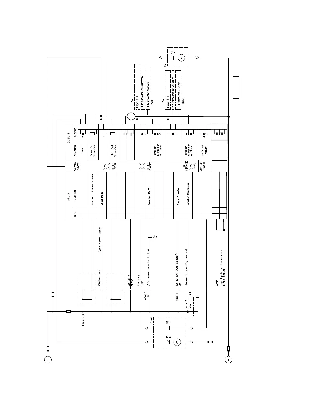
Figure 4-162: 850-3 For Bus Tie (3) Wiring Diagram
NOTES:
1) Optional.
2) Limit Switch (LS) or Truck Operated Contact (TOC) for drawout breakers. Used isolator switches closed
(or jumper for non drawout breakers.
F19
CI7
Ci11
CI8
CI1
CI9
CI10
CI2
CI6
CI3
Ci12
Ci13
CI14
CI5
F20
G20
A2
A1
G13
F13
G14
G15
F14
F15
F18
G17
G18
G16
F17
G19
F5
F4
F6
F1
G1
F3
G2
51P/51N Trip
86-3
9
850-1
850-2
3
4
F8
F9
F7
F10
F12
F11
11
12
G9
G8
G7
G4
G5
Spare
10
G10
G11
G12
F24
F23
F22
Auto TRF
Ready
850-3
For Bus Tie (3)
DC Common for F Slot
52a Contact
Maintenance Switch
Breaker Closed
MS (Maintenance Switch)
F16
CI4
Note 1
850-1.DWG
850-2.DWG
Ground Connection:Terminal A3 and GND
STUD connect to switchgear ground bus
DC Common for G Slot
DC Negative
DC Positive
Trip
CONTACT
G9
G8
G12
G11
850-1
Co11
Co12
DWG: 850-1.DWG
G9
G8
G12
G11
850-2
CO3
Co12
DWG: 850-2.DWG
Note 1
3
Output contacts shown with
no control power
CONTACT
F2
892820A3.cdr
V
V
3
Close From Incomer 1
Close From Incomer 2
Incomer 2 Breaker Closed
Remote Close
Remote Open
Spare
Spare
G24
G23
G22
16
Breaker In
Operating
Position
Breaker In
Operating
Position

Table of Contents

Related product manuals