EasyManua.ls Logo

Heal Force Smart-Mini - Diagram of the Smart-Mini System

Heal Force Smart-Mini
53 pages
Print Icon
To Next Page IconTo Next Page
To Next Page IconTo Next Page
To Previous Page IconTo Previous Page
To Previous Page IconTo Previous Page
Loading...
5
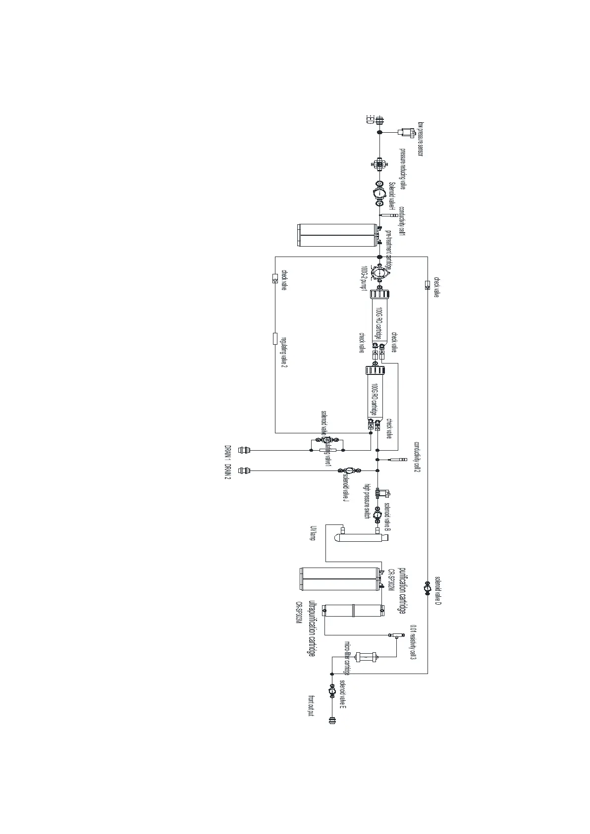
2.4 Diagram of the Smart-Mini system
Smart-Mini

Table of Contents