EasyManua.ls Logo

HP HPE VAN SDN Controller 2.7 - Topology Manager

HP HPE VAN SDN Controller 2.7
231 pages
Print Icon
To Next Page IconTo Next Page
To Next Page IconTo Next Page
To Previous Page IconTo Previous Page
To Previous Page IconTo Previous Page
Loading...
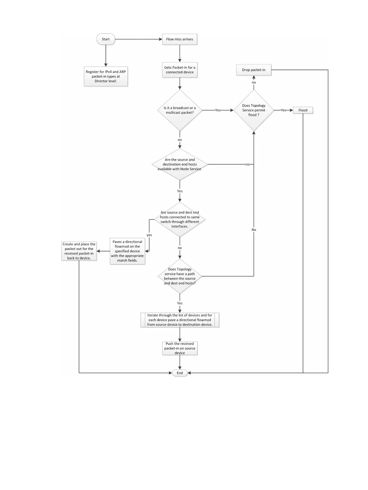
Figure 2 Path Daemon flowchart
Topology Manager
The Topology Manager provides topology information of the control domain. It also facilitates
shortest path traversals through the control domain by computing low cost next-hops or link edge
weight between any two datapaths in the control domain. Topology Manager creates the clusters
and broadcast tree to avoid loops and broadcast storms. The Topology Manager:
Indicates whether a connection point is part of Infrastructure or is connected to an end host
Indicates whether ingress broadcast traffic can be allowed through a specified connection
point
Topology Manager 19

Table of Contents

Related product manuals