EasyManua.ls Logo

Kyocera TASKalfa 620 - Page 333

Kyocera TASKalfa 620
521 pages
To Next Page IconTo Next Page
To Next Page IconTo Next Page
To Previous Page IconTo Previous Page
To Previous Page IconTo Previous Page
Loading...
2KN/2KP
2-1-21
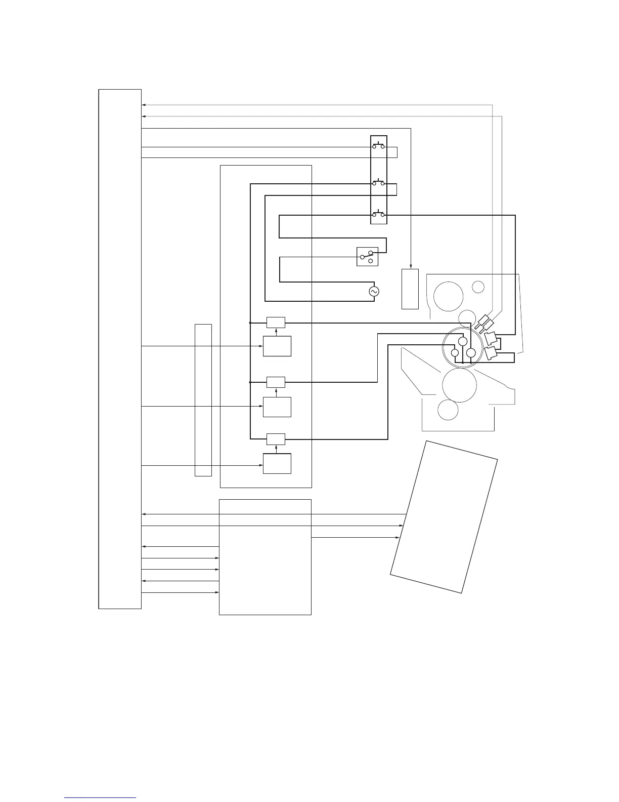
Figure 2-1-24 Fuser section block diagram
ACPSPWB
EPWB
DCPSPWB
TAB3
TAB1
YC4-1
YC4-4
TAB2
YC2-1
YC11-5
YC12-2
YC10-3
YC10-1
YC12-3
YC12-5
YC1-3
YC1-5
YC1-4
YC11-6
YC11-7
YC2-2
YC6-1
AC LIVE OUT
FCSW
TRC
TRC
TRC
HEATER2
FH-S
FH-M
FTS1
FTS2
FTH-M
FTH-S
FIX TH S SIG
FIX TH M SIG
HEATER1
AC LIVE IN
LIVE OUT
LIVE IN
AC NEUTRAL IN
TAB5
TAB4
AC LIVE IN
AC NEUTRAL OUT
PSW
FWSOL
FIX WEBSOL REM
24V
FRONT COV SIG
M HEATER
REM
L HEATER
REM
S HEATER
REM
FUSER MOT CLK
FH-L
SUB HEATER
FM
DUPPWB
YC4-1
YC2-A2
YC2-A3
YC2-A10
YC2-A9
DUP SDO
DUP SDI
YC2-B10
FUSER MOT ALM
YC2-B11
FUSER MOT REM
YC2-A4 YC2-A8
DUP SCLK
YC2-A5 YC2-A7
DUP RDY
YC2-A6 YC2-A6
DUP SEL
AC
input
Control
circuit
Control
circuit
Control
circuit

Table of Contents

Other manuals for Kyocera TASKalfa 620

Related product manuals