EasyManua.ls Logo

lancer IBD 22 - IBD 4500 Series 30”; IBD 4500 Series 22”; General Systems Overview-Remote Syrup Pumps; General Systems Overview-Figal Syrup Tanks

lancer IBD 22
40 pages
Print Icon
To Next Page IconTo Next Page
To Next Page IconTo Next Page
To Previous Page IconTo Previous Page
To Previous Page IconTo Previous Page
Loading...
6
75
110
75
PUSH
I C E
75
110
75
PUSH
I C E
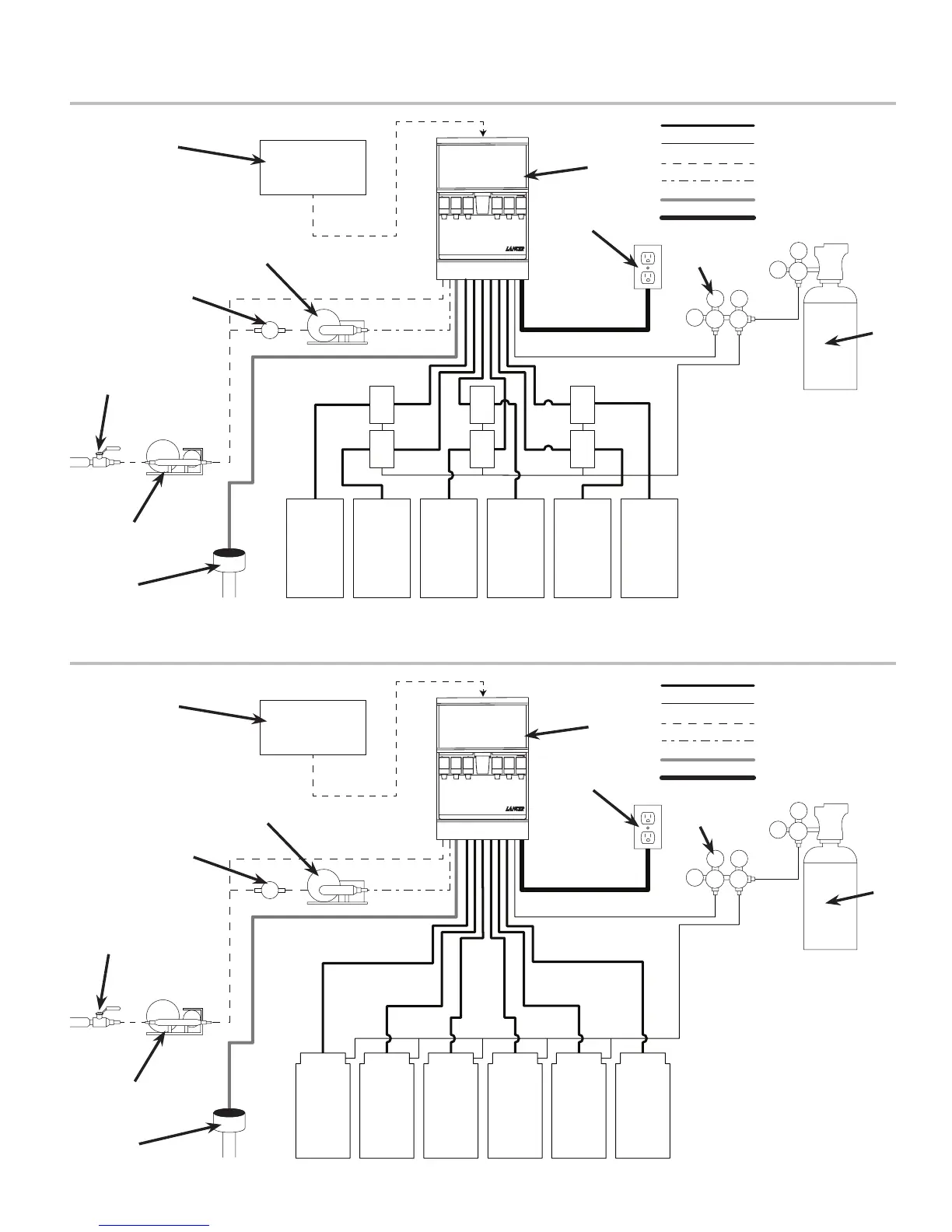
General System Overview - Remote Syrup Pumps
Syrup Line
CO
2
Line
Plain Water Line
Carb Water Line
Drain Line
Electrical
A. Water Source
B. Water Booster
C. Floor Drain
D. Water Regulator
E. Remote Carbonator
F. Syrup Pump
G. BIB Syrup Containers
H. Dispenser
I. Icemaker (Optional)
J. Electrical Outlet
K. CO
2
Regulator
L. CO
2
Source
A
A
B
B
C
C
D
D
E
E
F
F F F
F F
F
F F F
F F
G G GG G G
G
I
I
H
H
L
J
J
K
K
General System Overview - Figal Syrup Tanks
Syrup Line
CO
2
Line
Plain Water Line
Carb Water Line
Drain Line
Electrical
A. Water Source
B. Water Booster
C. Floor Drain
D. Water Regulator
E. Remote Carbonator
F. Figal Syrup Tank
G. Dispenser
H. Icemaker (Optional)
I. Electrical Outlet
J. CO
2
Regulator
K. CO
2
Source

Table of Contents

Other manuals for lancer IBD 22

Related product manuals