EasyManua.ls Logo

Lord MicroStrain WSDA-2000 - 10 Troubleshooting; Troubleshooting Guide

Lord MicroStrain WSDA-2000
90 pages
Print Icon
To Next Page IconTo Next Page
To Next Page IconTo Next Page
To Previous Page IconTo Previous Page
To Previous Page IconTo Previous Page
Loading...
WSDA
®
-2000 User Manual
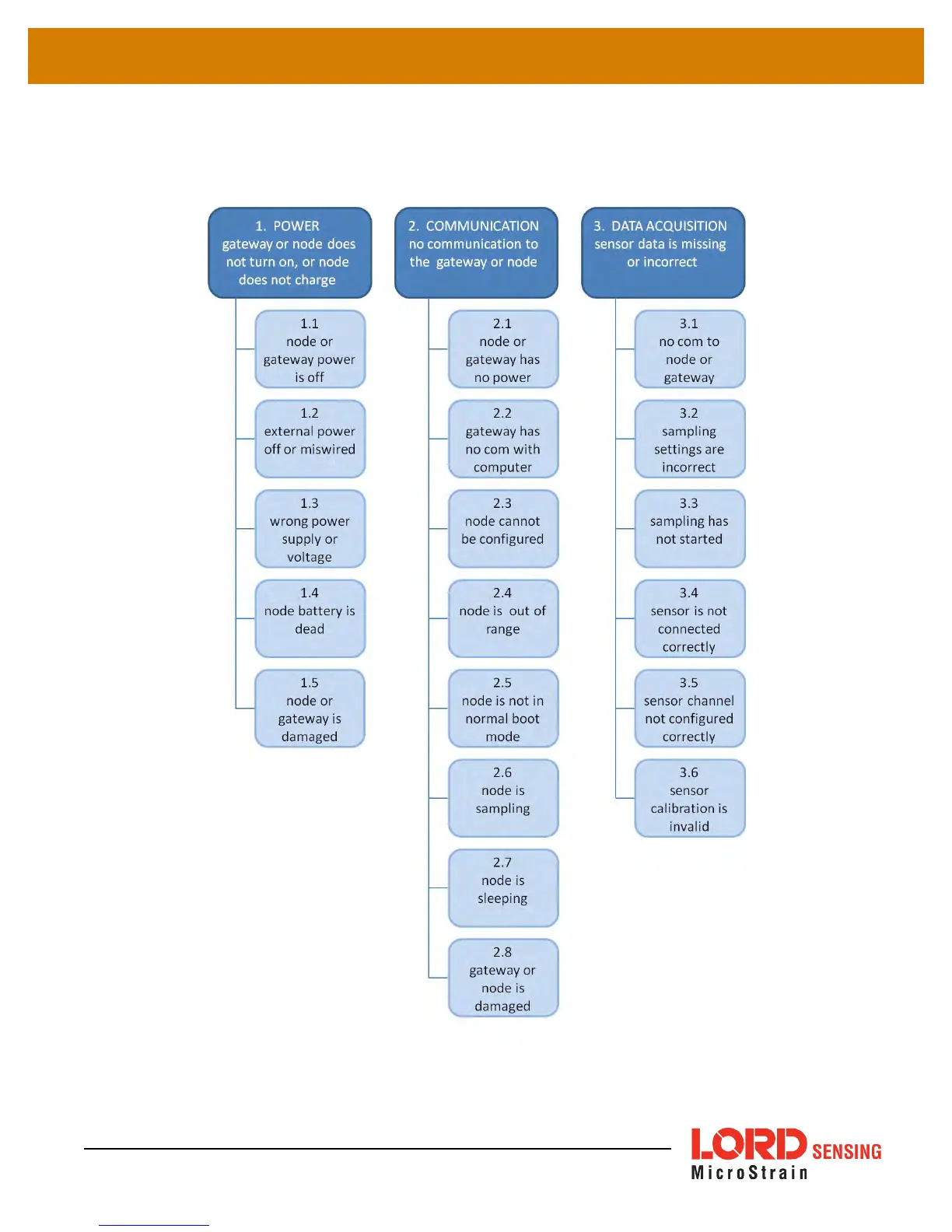
10. Troubleshooting
10.1 Troubleshooting Guide
72

Table of Contents

Related product manuals