EasyManua.ls Logo

Monogram ZGP486ND - Single Oven Wiring Diagram

Monogram ZGP486ND
86 pages
Print Icon
To Next Page IconTo Next Page
To Next Page IconTo Next Page
To Previous Page IconTo Previous Page
To Previous Page IconTo Previous Page
Loading...
– 83 –
(Continued next page)
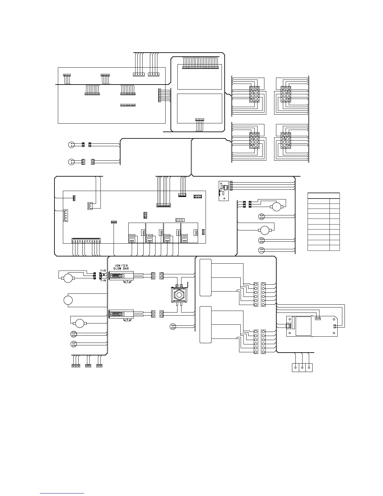
Single Oven Wiring Diagram
MAIN CONTROL BOARD
TEMP DISPLAY BOARD
DUAL ENCODER BOARD
OVEN
SENSOR
MEAT PROBE
SOCKET
W
P
R
R
G
J10
J21
J20
J14
J7
J18
J19
J11
J17
J16
RELAY BOARD
1
R
Y
Y
G
N
O
S
S
B
W
P
12
12
YN
R
YR
R
R
RW
RY
RN
WS
1
G
O
R
S
Y
G
WR
S
CONVECTION
FAN MAIN
CAPACITOR
M
C
M
LOCKOUT
VALVE
MOTOR
VALVE
CLOSED
VALVE
OPEN
WR
W
P
P
Y
TO COOKTOP
IGNITER
GLOW BAR
HIGH LIMIT
THERMAL SWITCH
R
R
\pt 1.106 ; SAFETY
VALVE
HALOGEN
LAMP
HALOGEN
LAMP
W
W
W
W
W
W
W
W
W
V
V
V
1
2
3
4
5
6
W
W
W
W
W
W
W
W
W
V
V
V
BK
G
R
1
2
3
4
5
6
C
C
BB
POWER
SUPPLY
N
R
LINE CORD
COOLING
FAN MAIN
STATUS
DOOR
SWITCH
REED
SWITCH
C+W
O+W
W
M
M
P
S
LATCH
MOTOR
LOCKED
DOOR SW
UNLOCKED
DOOR SW
V
N
C
W
P
O
G
Y
R
WG
WN
WR
A
S
O
G
Y
R
V
N
C
W
P
WG
WN
WR
A
S
O
G
Y
R
V
N
C
W
P
WG
WN
WR
A
S
V
N
C
W
P
O
G
Y
R
WG
WN
WR
A
S
WIRE COLORS
BLACK B
BROWN C
BLUE N
GREEN G
ORANGE O
PURPLE V
RED R
YELLOW Y
GREY S
WHITE W

Related product manuals