EasyManua.ls Logo

Monogram ZGP486ND - Double Oven Wiring Diagram

Monogram ZGP486ND
86 pages
Print Icon
To Next Page IconTo Next Page
To Next Page IconTo Next Page
To Previous Page IconTo Previous Page
To Previous Page IconTo Previous Page
Loading...
– 84 –
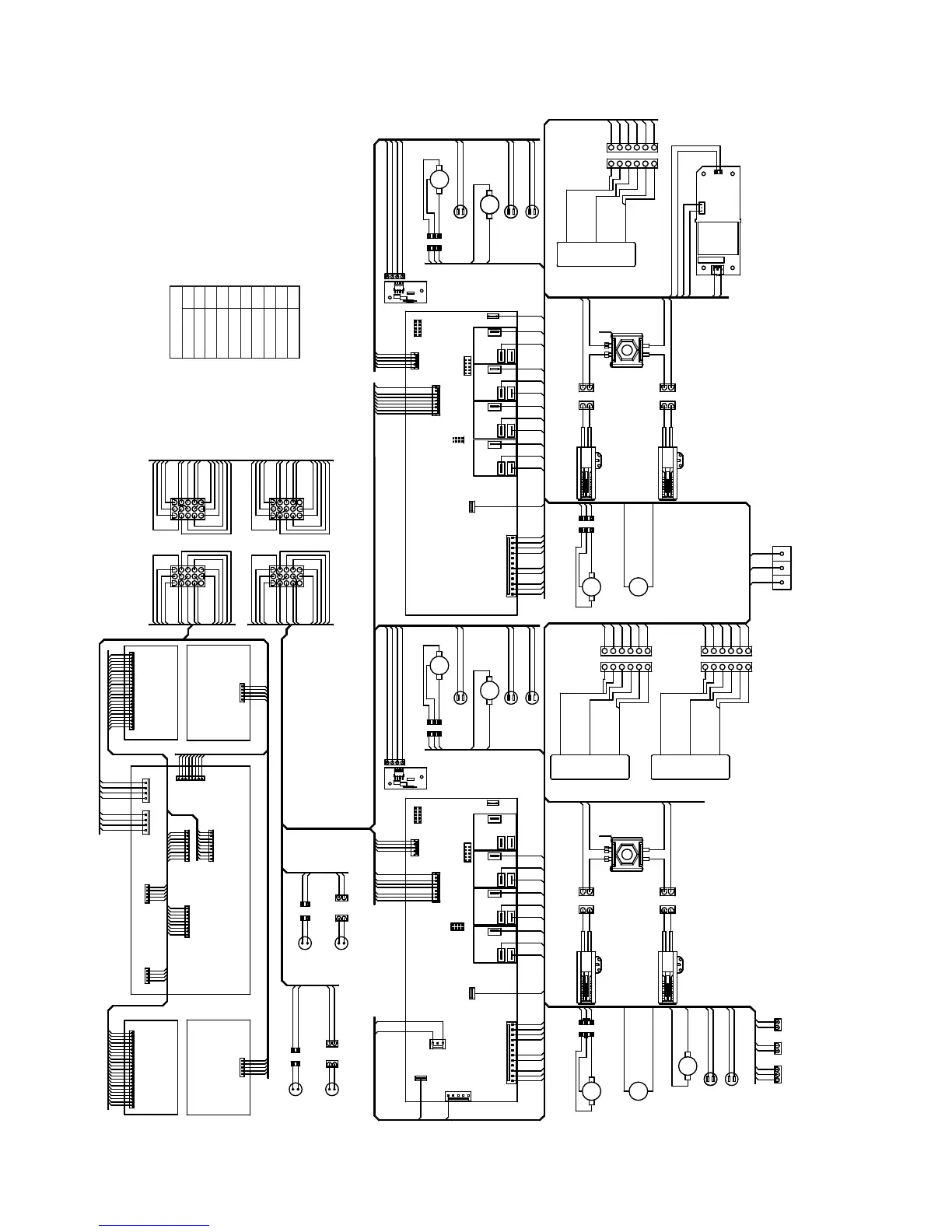
Double Oven Wiring Diagram
V
N
C
W
P
O
G
Y
R
WG
WN
WR
A
S
S
Y
B
W
C+W
O+W
w
R
Y
G
G
N
O
C
V
TO COOKTOP
C
C
WIRE COLORS
BLACK B
BROWN C
BLUE N
GREEN G
ORANGE O
PURPLE V
RED R
YELLOW Y
GREY
S
WHITE W
LINE CORD
BK
G
R
TEMP DISPL
AY
BO
ARD
DUAL ENCODER BOAR
D
OVEN
SENSOR
OVEN
SENSOR
MEAT PROBE
SOCKE
T
ME
AT
PROB
E
SOCKE
T
W
P
R
G
W
P
R
G
MAIN CONTR
OL BOARD
V
N
C
W
P
O
G
Y
R
WG
WN
WR
A
S
V
N
C
W
P
O
G
Y
R
WG
WN
WR
A
S
V
N
C
W
P
O
G
Y
R
WG
WN
WR
A
S
TEMP DISPL
AY
BOARD
DUAL ENCODER BOARD
J10
J21
J20
J7
REL
AY BO
ARD
J14
J18
J19
J11
J17
J16
REED
SWITC
H
R
Y+R
Y+N
STATUS
DOORS
SWITCH
COOLING
FA
N MAIN
C+W
O+W
w
M
M
P
S
LATCH
M
OTO
R
LOCKED
DOOR SW
UNL
OCKED
DOOR SW
YN
R
YR
R
R
RW
RY
RN
WS
G
O
R
S
Y
G
WR
S
12
1
W
IGNITER
GL
OW BAR
IGNITER
GL
OW BA
R
SAFETY
VA
LV
E
HAL
OGEN
LAMP
HAL
OGEN
LAMP
WW
W
W
V
V
V
W
W
W
W
W
1
3
2
4
5
6
WW
W
W
V
V
V
W
W
W
W
W
1
3
2
4
5
6
RELAY BOARD
J14
J18
J7
CONVECTION
FA
N MAIN
CAPA
CITOR
C
M
Y+R
Y+N
W
IGNITER
GLOW BA
R
IGNITER
GLOW BAR
SAFETY
VALVE
HAL
OGEN
LA
MP
WW
W
W
V
V
V
W
W
W
W
W
1
3
2
4
5
6
ST
AT
US
DOOR
SWITCH
REED
SWITCH
LOCKED
DOOR SW
UNLOCKED
DOOR SW
W
WS
M
M
Y
B
P
P
S
P
LATCH
MOTOR
R
Y
G
N
O
S
P
1
12
J1
6
J17
J19
J1
YN
12
1
R
YR
R
R
RW
RY
RN
WS
G
O
R
S
Y
G
WR
S
B
C
W
COOLING
FA
N MAIN
CONVECTION
FA
N MAIN
CAPA
CITOR
LOCKOUT
VA
LVE
MOTO
R
M
C
M
WR
W
VA
LV
E
CL
OSED
VALVE
OPEN
P
P
Y
POWER
SUPP
LY
COMP
ANION
OVEN
R
N
B
B

Related product manuals