EasyManua.ls Logo

Omron SMARTSTEP 2 SERIES - Page 318

Omron SMARTSTEP 2 SERIES
328 pages
To Next Page IconTo Next Page
To Next Page IconTo Next Page
To Previous Page IconTo Previous Page
To Previous Page IconTo Previous Page
Loading...
Appendix-7
App
Appendix
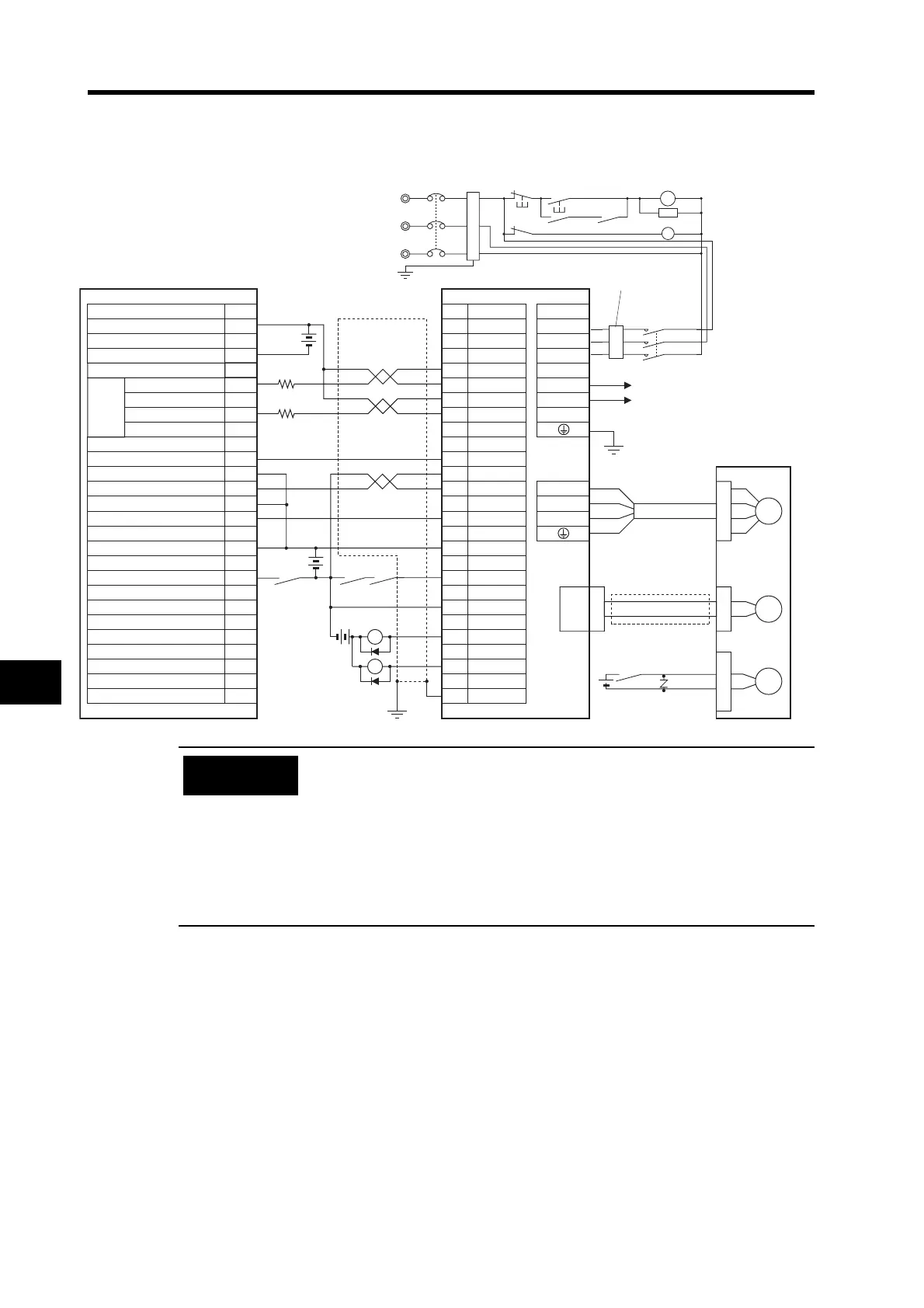
Connection Example 7: Connecting to SYSMAC CJ1M
No.
CN1 CNA
37
0 V
39
22
23
4
14
21
1
2
13
9
11
L1
L2
U
V
W
GND
RUN
0GND
/ALM
FG
Z
35
1
5
13
2
6
CN2
M
E
X1
XB
24 VDC
24 VDC
B
BKIR
31
32
25
24
0 V 17
CNB
24 VDC
0 V
10
INP
L3
P
B1
26
2 k
2 k
Contents
Input for the output power supply
Output COM
Deviation counter reset output
Origin input signal
Positioning completed output
Origin proximity input signal
ECRST
CW output
CCW output
CJ1M
3-phase 200/240 VAC 50/60 Hz
Noise filter
R7D-BP@
R7A-CPB@S
R88M-G
@
Pulse
output 0
Servomotor Power
Cable
R7A-CAB@S
+CW
CW
+24VIN
Red
White
Blue
Green/
Yellow
+CCW
CCW
Encoder Cable
R88A-CRGB@C
(Ground to
100 or less.)
Connect External Regeneration
Resistor when required.
Reactor
Brake Cable
R88A-CAGA@B
X1
24 VDC
XB
S
R
T
NFB
ONOFF
X1
MC1
MC1
PL
X1
SUP
MC1
Main circuit
power supply
Main circuit contactor
Servo error display
Surge suppressor
Incorrect signal wiring can cause damage to Units and the Servo Drive.
Leave unused signal lines open and do not wire them.
Use mode 2 for origin search.
Use the 24-VDC power supply for the command pulse inputs as a
dedicated power supply.
Do not share the power supply for brakes (24 VDC) with the 24-VDC power
supply for controls.
Recommended surge absorption diode: RU2 (Sanken Electric) or the
equivalent
Precautions
for Correct Use

Table of Contents

Related product manuals