EasyManua.ls Logo

Panasonic KX-FP342CX - Lower Cabinet Section

Panasonic KX-FP342CX
247 pages
Print Icon
To Next Page IconTo Next Page
To Next Page IconTo Next Page
To Previous Page IconTo Previous Page
To Previous Page IconTo Previous Page
Loading...
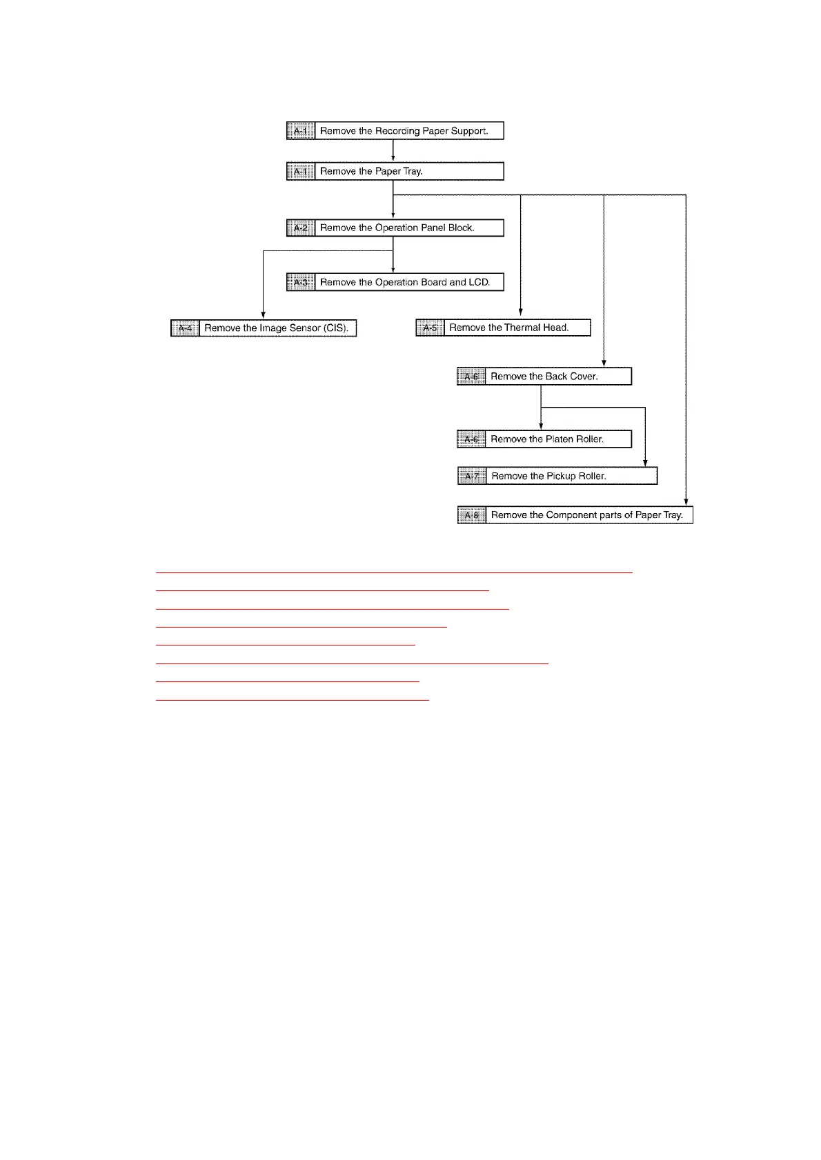
CROSS REFERENCE:
A-1 : HOW TO REMOVE THE PAPER TRAY AND RECORDING PAPER SUPPORT ()
A-2 : HOW TO REMOVE THE OPERATION PANEL BLOCK ()
A-3 : HOW TO REMOVE THE OPERATION BOARD AND LCD ()
A-4 : HOW TO REMOVE THE IMAGE SENSOR (CIS) ()
A-5 : HOW TO REMOVE THE THERMAL HEAD ()
A-6 : HOW TO REMOVE THE PLATEN ROLLER AND BACK COVER ()
A-7 : HOW TO REMOVE THE PICKUP ROLLER ()
A-8 : HOW TO REMOVE THE CASSETTE LEVER ()
5.1.2. LOWER CABINET SECTION
46

Table of Contents

Related product manuals