EasyManua.ls Logo

Panasonic KX-FP342CX - Page 98

Panasonic KX-FP342CX
247 pages
Print Icon
To Next Page IconTo Next Page
To Next Page IconTo Next Page
To Previous Page IconTo Previous Page
To Previous Page IconTo Previous Page
Loading...
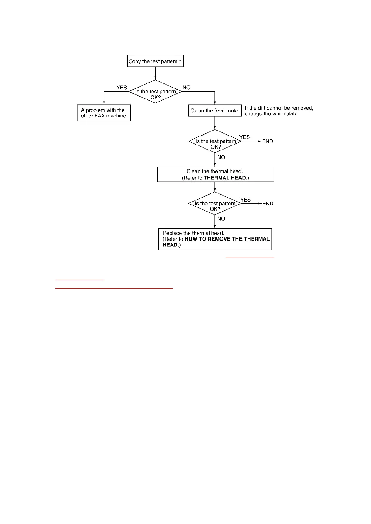
* We recommend making a copy of the Fig. B document in MULTIPLE FEED () and using it.
CROSS REFERENCE:
THERMAL HEAD ()
HOW TO REMOVE THE THERMAL HEAD ()
6.6.4.14. BLACK OR WHITE LATERAL LINE ON PRINT OUT
98

Table of Contents

Related product manuals