EasyManua.ls Logo

Parker 6K8 - Page 30

Parker 6K8
58 pages
Print Icon
To Next Page IconTo Next Page
To Next Page IconTo Next Page
To Previous Page IconTo Previous Page
To Previous Page IconTo Previous Page
Loading...
26
6K Hardware Installation Guide
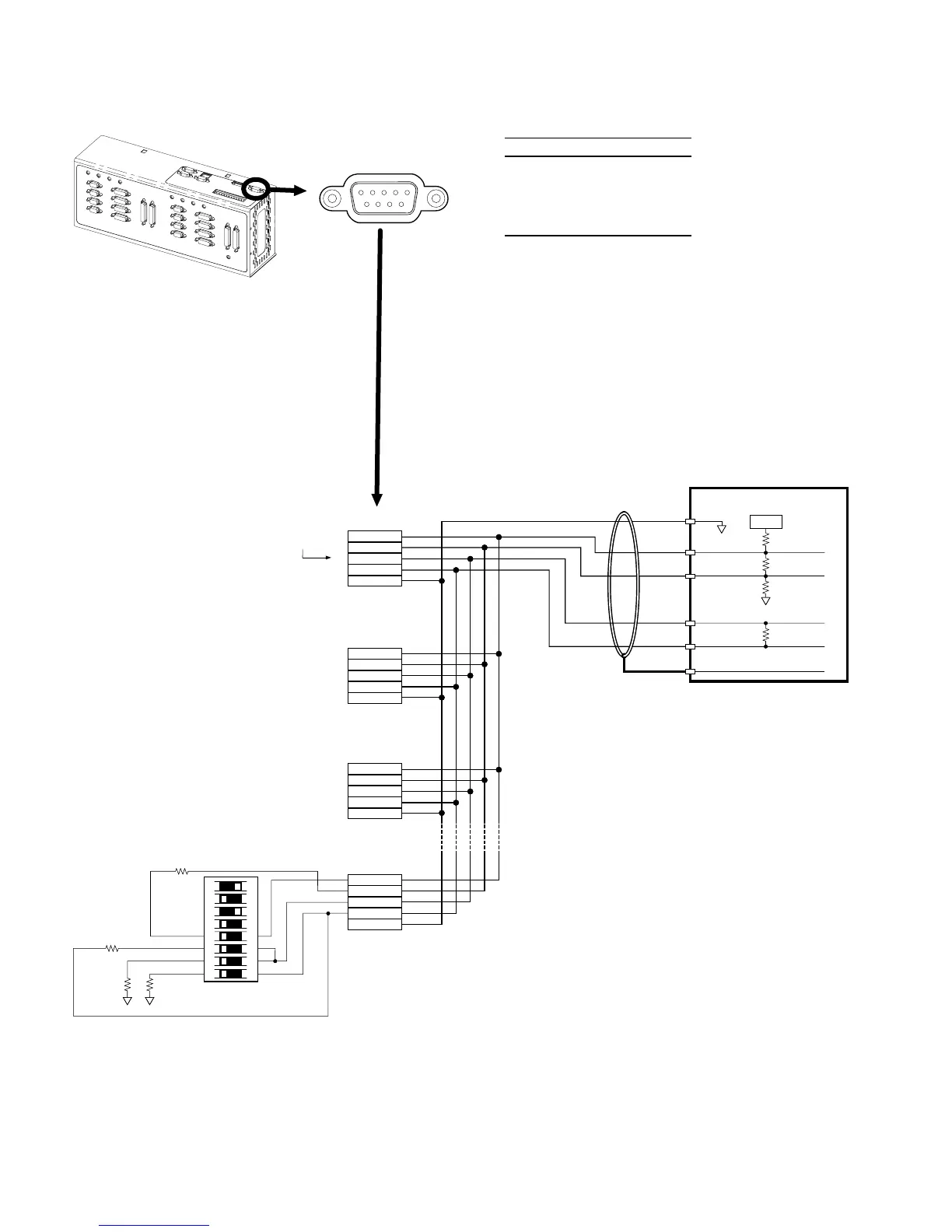
RS-485 Communication
RS-232/485 Connector
1
male
5
69
PIN OUTS FOR RS-485 COMMUNICATION
Pin Description
1 Rx + (also called RD B)
4 Tx + (also called TD B)
6 GND (isolate ground)
7 Rx – (also called RD A)
8 Tx – (also called TD A)
Maximum RS-485 cable length is 4000 feet (1220 meters).
To establish unique addresses for multi-drop units, use the
ADDR
command.
Use termination resistors at both ends of the multi-drop. Keep
stubs as short as possible.
Recommended cables: 2-wire: Belden 9841
4-wire: Belden 9842
Refer to the diagrams below (or page 5) for necessary DIP
switch settings for 2-wire and 4-wire configuration.
4-Wire Connections (plus ground):
RS-232/485
connector
Master Unit
Tx+
Tx
Rx+
Rx
120 W
120 W
Shield
Unit #1
Unit #2
Unit #3
Unit #31
120 W
681W
120 W
The DIP switch shown above is configured for RS-485 4-wire.
DIP switches 1-4 select internal resistor values (ON selects the resistor).
Use these resistors only for the last unit (or for a single unit).
Refer to page 5 for instructions on how to access and set the switches.
+5VDC
Ground
681W
1
2
3
4
5
6
7
8
O
N
Pin 1 (Rx+)
Pin 7 (Rx-)
Pin 4 (Tx+)
Pin 8 (Tx-)
Pin 6 (GND)
Pin 1 (Rx+)
Pin 7 (Rx-)
Pin 4 (Tx+)
Pin 8 (Tx-)
Pin 6 (GND)
Pin 1 (Rx+)
Pin 7 (Rx-)
Pin 4 (Tx+)
Pin 8 (Tx-)
Pin 6 (GND)
Pin 1 (Rx+)
Pin 7 (Rx-)
Pin 4 (Tx+)
Pin 8 (Tx-)
Pin 6 (GND)