EasyManua.ls Logo

REPLIGEN XCell Lab XC-LAB-S - Figure 43. Workflow for a Typical ATF Start-Up Process

Default Icon
69 pages
Print Icon
To Next Page IconTo Next Page
To Next Page IconTo Next Page
To Previous Page IconTo Previous Page
To Previous Page IconTo Previous Page
Loading...
XCell™ Lab Controller
User Guide
47
repligen.com XC-LAB-UG-V4
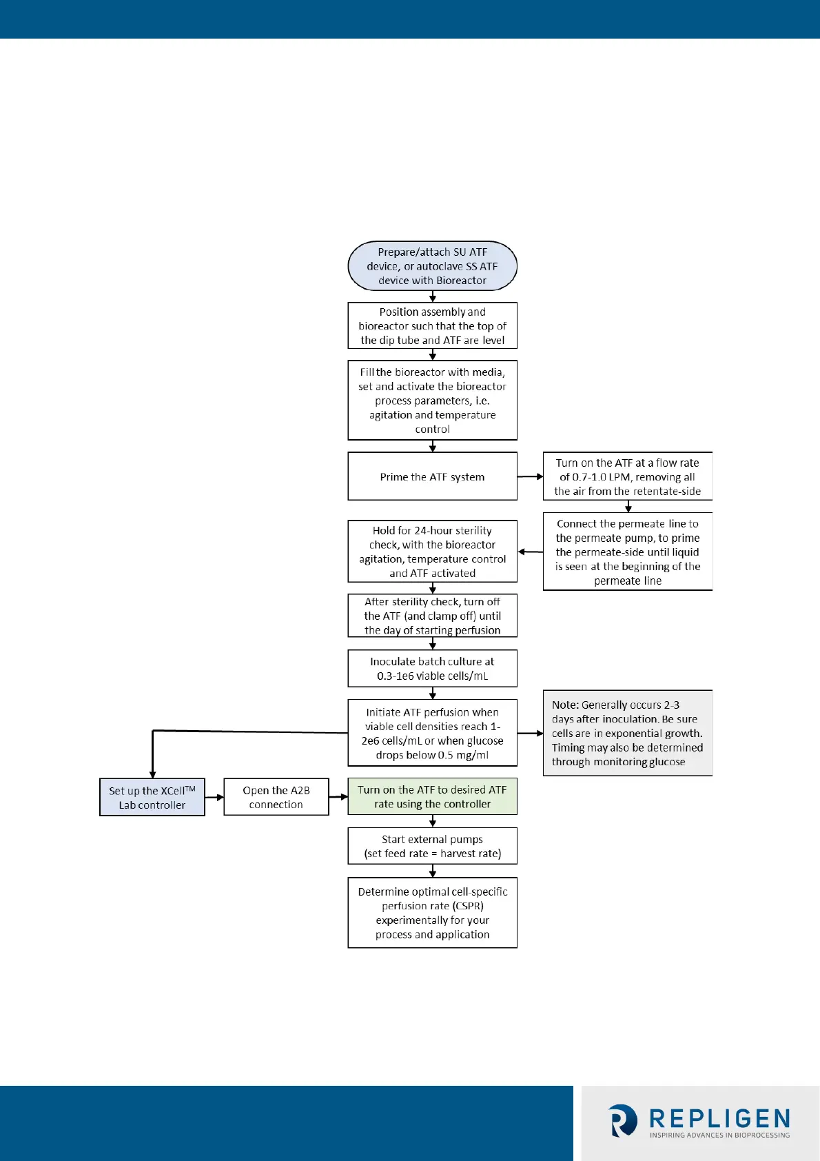
8. Running the system
This section provides general guidelines for starting up and operating a bioreactor and XCell ATF®
Device.
8.1 Process workflow
Figure 43. Workflow for a typical ATF start-up process.
8.2 Selection of ATF flow rates
Generally, higher ATF flow rates increase backflush efficiency and extend filter life. However, the
optimum ATF rate depends on the cell line requirements.

Table of Contents