EasyManua.ls Logo

SICK HIPERFACE DSL - Page 87

SICK HIPERFACE DSL
172 pages
Print Icon
To Next Page IconTo Next Page
To Next Page IconTo Next Page
To Previous Page IconTo Previous Page
To Previous Page IconTo Previous Page
Loading...
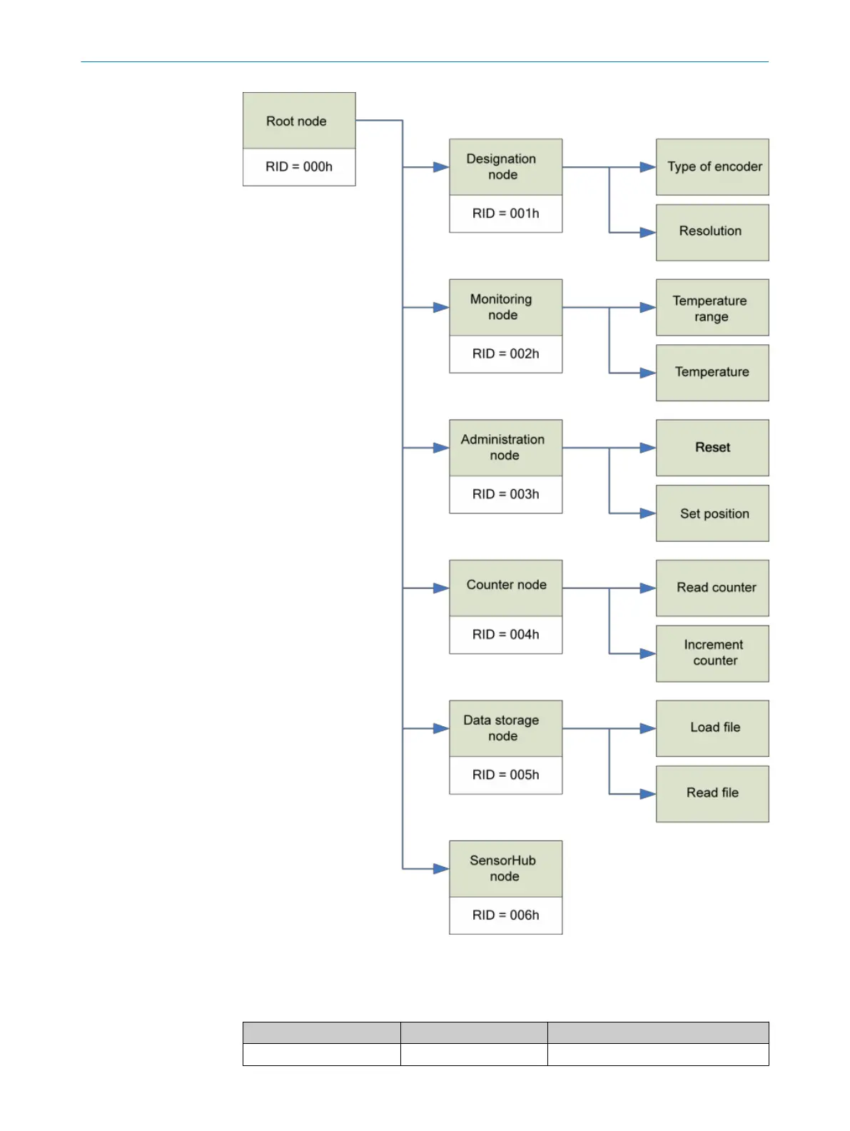
Figure 30: Tree structure of the resources database
The characteristics of a "long message" for reading a linked node are listed in table 44
Table 44: Parameters for node access.
Characteristic
Value Description
DATA - -
MOTOR FEEDBACK SYSTEM RESOURCES 8
8017595/ZTW6/2018-01-15 | SICK T E C H N I C A L I N F O R M A T I O N | HIPERFACE DSL
®
87
Subject to change without notice

Related product manuals