EasyManua.ls Logo

Siemens SIMOVERT MASTERDRIVE SLE - Page 54

Siemens SIMOVERT MASTERDRIVE SLE
Print Icon
To Next Page IconTo Next Page
To Next Page IconTo Next Page
To Previous Page IconTo Previous Page
To Previous Page IconTo Previous Page
Loading...
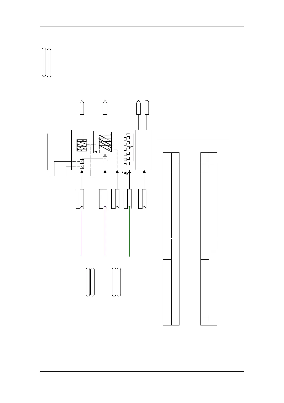
Anhang 02.2001 SLE / SLE-DP – SIMOLINK-Encoder
Siemens AG GWE-477 763 4070.76 J
SIMOVERT MASTERDRIVES Betriebsanleitung
Bit: 0 = SLE deaktiviert; 0->1 SLE mit Setzwert laden; 1 = SLE aktiv
Datenformat Istwert:
Sollwert SLE
KK 848
Sollwert SLE
an Simolink Sendekanal
von Virt. Master an SIMOLINK
U963.28 = 3360
U804 (0)
B XXXX
SLE aktivieren
U803.02 (0)
KK
Q.SLE Offset
U803.03 (0)
KK
Q.SLE Istwert
AZL
U803.01 (0)
KK 610
Q.Sollwert
K 849
Istwert SLE
B835
SLE aktiv
31 17 16 15 1 0
BitSetzwert (0...32767)xSollwert (0...32767)
Datenformat Sollwert:
Sollwert: Positionssollwert der Leitachse
Setzwert: Lage des Nullimpulses bezogen auf die Leitachse
Istwert: Istwert SLE
Bit: 0 = nicht initialisiert; 1 = SLE aktiv
31 17 16 15 1 0
BitxxIstwert (0...32767)
von Simolink Sendekanal
Achszykluslänge
1048576 [LU]
U805 (32768)
Nenngeschwindigkeit
1572864.00 [1000 LU/min]
U806 (0.00)
U803.04 (0)
KK 571
Q.SLE Istgeschw.
Totzeitadaption
0.00 ms
U807 (0.00)
KK 850 Sollwert totzeitkompensiert vom Master
<1>
Offset gibt die Lage des
Nullimpulses zum Sollwert
(U803.01) an.
Mit steigender Flanke an U804.
<1>
U953.28 = 04 (20)
von VM
KK 610 [791.6]
Lagesollwert
SLE setzen
von Hochlaufgeber
KK 571 [790.8]
v-Sollwert
U951.51 = 4
U953.35 = 4
U963.35 = 3350
U961.51 = 3340
Freier Baustein, SLE SIMOLINK Encoder
Betrieb mit Firmware Version >= 1.41

Table of Contents

Related product manuals